Страница 1 из 1
Регулировка оборотов климата на лупатом

Добавлено:
18.09.12 13:35
Serstel
Давно изучал данный вопрос, т.к. при покупке машины уже не работал. Изучив данный вопрос на сколько это возможно для себя сделал вывод: покупать б/у не вариант, т.к. по слухам работает не долго (до полугода), новый - дорого.
Наткнулся на форуме магфорда на эту тему:
http://magford.ru/forum/8-120-1Там пишется про замену на МастеКИТовский с небольшой доработкой. Саму плату заказал, может ли кто-нибудь поделится знаниями какой транзистор и куда впаивается вместо резистора.
P.S. думаю данная тему будет полезна многим и на ее основе можно будет создать мануал.
Re: Регилировка оборотов климата на лупатом

Добавлено:
14.05.13 23:47
ruba777
Кинь ссылкой на схему мастеркита.
Вообще регулятор аналоговый, соответственно ничего сложного там нет:
http://www.fordscorpio.co.uk/hbctest.htmУвижу схему - скажу, как сделать.
Re: Регилировка оборотов климата на лупатом

Добавлено:
02.09.13 09:16
sergey p1972
Парни добрый день. Продолжите пожалуйста тему с регулятором оборотов печки, т.к. возникла такая же проблема. Осень, дождь, стекла потеют полный пепец. P.S. год назад брал б/у блок все было хорошо до вчерашнего дня. Заранее спасибо.
Re: Регилировка оборотов климата на лупатом

Добавлено:
02.09.13 20:04
stress
Что продолжать...Все там просто с оригинальным блоком.Подыхать он начинает из-за потери контакта/тов на своей плате.Помогает пропайка иногда не с первого раза.Я делал себе,еще на пять-шесть машин,все работает и у меня и у людей.Проблема расковырять аккуратно до контактов и пропаять не попалив все там,а так не сложно.Это как приборки на первом,со временем приходится пропаивать.Редко когда сгорает что то,но там уже работать вообще мотор печки не будет если сгорело.
Re: Регилировка оборотов климата на лупатом

Добавлено:
03.09.13 15:33
sergey p1972
Уважаемый Stress распиши по подробнее. Может есть фото, или на рисунке укажи стрелками где и как ломать и чем потом залить. В выходные хочу заняться ремонтом с Лехой (Lexsus) из Катуара ты его знаеш. Заранее спасибо. P.S. кинь в личку телефон.
Re: Регулировка оборотов климата на лупатом

Добавлено:
03.09.13 21:28
stress
sergey p1972
Я что то ни разу процесс не фоткал,лучше на примере в руках покажу чем стрелками и прочими карандашами.Залить можно потом любым герметиком,это самое простое. 8-926-361-40-24 Сергей.
Re: Регулировка оборотов климата на лупатом

Добавлено:
11.11.13 05:31
drapieznik
Добавлю ссылку еще на одну тему где был ремонт регулятора -
http://sierraclubspb.borda.ru/?1-2-0-00012340-000-0-0




- внимание даю правильный номер запчасти -
96GW 19E624 AA В нете, люди ошибочно не могущие отличить латинскую букву G от цифры "6", часто пишут 966W 19E624 AA а иногда вообще берут первое что накарлякано на самом регуляторе - к примеру код G1UHM который скорее всего имеет отношение к дате и месту производства, ибо есть обычное реле с тем же кодом:

однако, как видно, его парт намбер на самом деле 96FG 14N089 AA, - это небольшое реле используется на целой куче фордов для простых коммутаций и ничего общего, кроме упомянутого выше, не имеет с регулятором Ford Scorpio II.
У меня нет такого регулятора, - если б был, я бы очистил от герметика куда более тщательно чем в ссылке выше, и отрисовал бы его схемку..
Re: Регулировка оборотов климата на лупатом

Добавлено:
25.11.13 19:55
DOHC16V
Добрый вечер! Перепаял контакты как описывалось в теме ссылкой выше. Климат все равно не работает, но появились щелчки в реле желтого цвета в бардачке когда кручу регулятор обдува. Что это может быть и исправен ли сам блок?
Re: Регулировка оборотов климата на лупатом

Добавлено:
10.05.14 11:13
ssancho
Всем привет .
Чтоб не плодить темы спрошу здесь . Есть жабка с климатом , до сегодняшнего дня все было нормально .
Сегодня ехал , вентилятор климата работал на минимальных оборотах , затем сам по себе начал работать на максимум .
Ни на какие манипуляции регулятором не реагирует , даже в положении ОФФ , все равно крутит на максимуме.
Если сбрасываю разьем (любой правый или левый ) на регуляторе оборотов под капотом , крутить перестает , накидываю назад , опять та же история.
Что это может быть ???
Что проверять в первую очередь , регулятор под капотом или резистор на ручке регулировки оборотов.
Заранее всем спасибо .
Re: Регулировка оборотов климата на лупатом

Добавлено:
10.05.14 11:53
stress
ssancho пишет: регулятор под капотом
Его.
Re: Регулировка оборотов климата на лупатом

Добавлено:
10.05.14 11:56
ssancho
А почему не реагирует на выкл.
Тут вроде датчик не причем ???
Вариатор.

Добавлено:
27.09.14 20:31
Виталий447
Доброго всем дня. Подскажите пожалуйста номерок детали. На вентиляторе печки стоит с трёмя разъёмами, сказали вариатор называется. Короче из-за него печка на одной скорости все время молотит.
Re: Вариатор.

Добавлено:
28.09.14 00:41
Incredible
Виталий447 пишет:На вентиляторе печки стоит с трёмя разъёмами, сказали вариатор называется.
Кажется речь о сопротивлении моторчика печки. Но там больше 3х контактов.
Re: Вариатор.

Добавлено:
28.09.14 00:41
Incredible
Виталий447 пишет:На вентиляторе печки стоит с трёмя разъёмами, сказали вариатор называется.
Кажется речь о сопротивлении моторчика печки. Но там больше 3х контактов.
Re: Вариатор.

Добавлено:
28.09.14 01:12
Виталий447
Я видел только три колодки. Если только там ещё снизу есть. Могу завтра сфоткать. Эта штука прямо сверху на корпусе.
Re: Вариатор.

Добавлено:
28.09.14 01:17
Incredible
На машине климат?
Но это все-равно сопротивление, но именно для климата, оно абсолютно своё и стоит дорого.
Re: Вариатор.

Добавлено:
28.09.14 01:56
REX
извиняюсь...не мог не сдержаться от с м е х а *** терь разъемы вариатором называют)))

афтарр жжот, пиши есче)))
...ставте мне предупреждение...но это полный у л е т ***
...если еще и ведро компрессии сможеш принести... поставлю бутылку в ***
P/S что за бредятина заменять слова на звездочки...ниодного никультурного слова не сказал...пришлось пробелы между букв ставить...
Re: Вариатор.

Добавлено:
28.09.14 07:02
padla bear
а только у меня поиск работает?
viewtopic.php?f=55&t=10586
Re: Вариатор.

Добавлено:
28.09.14 09:17
ford1972s
REX
больше трёх одинаковых знаков подряд,автоцензором переводится в шифровку Юстас - Алексу.
Re: Вариатор.

Добавлено:
28.09.14 10:52
Incredible
REX пишет:терь разъемы вариатором называют)))
да не разъём, я так понял разговор о детали с разъемами.
Виталий447 пишет:Подскажите пожалуйста номерок детали. На вентиляторе печки стоит с трёмя разъёмами,
Re: Вариатор.

Добавлено:
28.09.14 12:13
ford1972s
Виталий447 пишет: Подскажите пожалуйста номерок детали
да нивапрос - FORD 1017490 WIDERSTAND .
Перед узнаванием цены желательно принять корвалол.
Re: Вариатор.

Добавлено:
28.09.14 12:25
Incredible
ford1972s пишет:да нивапрос - FORD 1017490 WIDERSTAND
А какой у него принцип работы? Может что-то своё аналогичное можно спаять?
Re: Вариатор.

Добавлено:
28.09.14 14:51
Виталий447
Я понимаю без глума не обошлось! Ford 1972s, Спасибо.
Фотку позже выложу, если будет надобность.
Посмотрел стоит эта штуковина 21 тысячу рубликов.
Re: Вариатор.

Добавлено:
28.09.14 15:42
ender11
REX пишет:не мог не сдержаться от с м е х а
ты будешь ржать как конь, но дополнительный резистор на катушке зажигания москвича 412 также именуется вариатором.
Re: Вариатор.

Добавлено:
28.09.14 18:38
nevelaev
Да уж, если это на климат - то стоит диких денег - проще уж систему на ручную поменять. Бушную брать неизвестно насколько. Хотя у меня есть вариатор (кстати, само значение слова вполне тоже грамотно описывает его назначение, хоть и непривычно) трехкнтактный от сьерры кажись. а мож и от скорпа - керамическое старое с кожухом. Выкинул нах. Кстати а 5-контактный от первого, шо керамический - очень замечательно влазит на место пластикового г... в лупатом) Уже полгода трудится) И работает как штатное, включая режим обдува при положении ручки направления потоков отличного от крайнего левого)
Re: Вариатор.

Добавлено:
28.09.14 18:49
REX
ender11жесть...
как вот это можно назвать вариатором?! пол инета перерыл, везде он так и зовется доп резистором...

Re: Вариатор.

Добавлено:
28.09.14 20:37
Виталий447
Это и всё что там есть? А за что 21р.?
Re: Вариатор.

Добавлено:
28.09.14 22:02
nevelaev
За "не нравится - иди и сам спаяй"))) я так думаю, это основной ценообразователь большинства не самых расходных запчастей для несильно, но ощутимо бу автомобилей у отечественных фирм по продаже) Кстати, харэ смеяться про резисторы-вариаторы - я и сам это резистором называю - кому поспорить хоцца - набираем в яндексе "вариатор отопителя" и удивляемся)))
Re: Вариатор.

Добавлено:
30.09.14 18:53
stress
Я разбирал эту дрянь.Иногда помогает пропайка контактов.Большего сделать не удается,внутри все детали промаркированы внутренними номерами завода изготовителя,в данном случае это Сименс.
Re: Вариатор.

Добавлено:
30.09.14 19:22
Incredible
А какой у него принцип работы? Как им управлять?
Re: Вариатор.

Добавлено:
30.09.14 19:55
stress
Управление идет с блока под панелькой,который в свою очередь получает сигнал если его так можно назвать с панельки с крутилками.В регуляторе оборотов на самом деле есть всего две деталюхи которые и ломаются,но как их индефицировать не понятно.
Re: Вариатор.

Добавлено:
30.09.14 20:00
ender11
надо фото внутренностей
Re: Вариатор.

Добавлено:
30.09.14 20:40
Incredible
stress
Это понятно. Больше интересует, что приходит на этот вариатор, и что в итоге у него на выходе. Какая зависимость?
Re: Вариатор.

Добавлено:
30.09.14 21:18
stress
Incredible
Я туп в электрике.Время если будет расковыряю один,есть на опыты.
Re: Вариатор.

Добавлено:
30.09.14 21:24
ford1972s
У меня тоже есть один,можно расковырять ,но он может быть рабочим,а проверить не на чем.
Re: Вариатор.

Добавлено:
30.09.14 21:53
Incredible
Да может и не надо разбирать. Мне интересна зависимость того что подается на вход и того что у него при этом на выходе.
Можно пойти с другой стороны, какой сигнал выходит из панельки управления на вариатор?
Re: Вариатор.

Добавлено:
30.09.14 21:56
lex400305
Стоит там мощный транзистор, управляется ШИМ контроллером. В руках не держал, но есть подозрение, что транзюк этот и летит. Приходилось делать эти блоки с других машин, принцип везде один, только управление может быть аналоговым, т.е. уровнем напряжения, или, на современных, по шине данных.
Но один хер везде ШИМ и мощный выход на двигатель.
Если кто пришлёт - позанимаюсь...
Недавно Реношный приносили, десятку им жалко было выкидывать на новый. Но этим и кончилось, т.к. этот блок ещё и залили чем то, водой, скорее всего.
И что вы думаете? Новый сдох через две недели, поменял в нём транзистор, пока работает. Но опять сдохнет, ибо дерьмо...
Re: Вариатор.

Добавлено:
30.09.14 22:01
Incredible
lex400305 пишет:Стоит там мощный транзистор
И чего бы тогда другой туда не в паять? Да взять на этот раз по мощнее. Или контроллер сгорит?
Re: Вариатор.

Добавлено:
30.09.14 22:22
stress
lex400305 пишет:Стоит там мощный транзистор
Лех если мне память не изменяет их там два.
lex400305 пишет:Если кто пришлёт - позанимаюсь

Дам тебе такой.И паяльник есть.Вообще не уедешь

Re: Вариатор.

Добавлено:
30.09.14 22:37
lex400305
Сначала дай приехать. А как уезжать - вопрос уже другой

...
А мощнее смысла нет впаивать. И не влезет он туда, там, как правило, места впритык. И потом, если оно криво работает, один хрен сгорит.
Вон меркуровский климат, там же тоже такая шняга есть, управляется тупо, уровнем напряжения с центрального блока. И не горит ничего почему то. А транзюк там не особо и мощный, ампер на восемь, если правильно помню (я этот модуль перелопачивал, ибо достался он мне в удручающем состоянии), круглый такой, с двумя ушами крепёжными, очень похож на КТ818(819), если кто знает. А всё потому, что сделано просто, надёжно и без затей. А потом начали заморачиваться, козлы, и понеслась...
Re: Вариатор.

Добавлено:
01.10.14 07:25
ford1972s
Эта шляпа наворачивается,когда мотор в клин уходит,или втулки разбивает,короче,когда начинает потреблять больший ток и ухудшается ее охлаждение.
lex400305 пишет:КТ818(819), если кто знает
или КТ 846,839,или 825,827 (это вообще монстры выходных каскадов))) и даже 805 по моему в таком корпусе видел.
Re: Вариатор.

Добавлено:
01.10.14 09:22
lex400305
Да, ставил как то в усилитель старый такие 805-е...
Re: Вариатор.

Добавлено:
01.10.14 18:46
Виталий447
Исходя из всего разговора, не понял можно его перепаять или нет? Честно 21 т.р жаба душит.
Re: Вариатор.

Добавлено:
01.10.14 18:51
stress
Виталий447
Скоро узнаем.
Re: Вариатор.

Добавлено:
02.10.14 22:12
nevelaev
А на других форумах что? Блин, очень хотел всегда себе климат поставить, но эта схема вечно напрочь отбивает желание. На других форумах не особо лучше, кстати, с этим делом. У ВАГовцев те же пляски) У Логановодов тоже.. У всех, у кого, по ходу, печка начинает подклинивать - летят схемы. Автозаводы совсем вконец офигели чтоли?) Смешно за 20 лет не обойти эту проблему. Видать, производство этой фигни стоит копейки, компоненты свои поставил - фиг подберешь аналог, бабок на зч срубить можно много. Вот и вся ихняя дерьмократия.. Так сказать, апофигей капиталитического строя.
Re: Вариатор.

Добавлено:
02.10.14 22:32
lex400305
Открою тебе страшную тайну. Двадцать лет назад оно ломалось только в том случае, если эту схему ломом кто либо неосторожно поковырял, и то, не сразу ломалось, а долго сдыхало, давая время подготовиться....
Re: Вариатор.

Добавлено:
02.10.14 23:04
nevelaev
ну я так, про общую тенденцию мирового автопрома) Вот с этими вариаторами, блин, в частности..
Re: Вариатор.

Добавлено:
03.10.14 08:55
ford1972s
nevelaev пишет:фиг подберешь аналог,
Выходные транзисторы - это не специализированные микросхемы.Можно даже по большему току подобрать и радиатор увеличить, чтобы "навсегда".
Если там тиристор,то же самое.
Re: Вариатор.

Добавлено:
03.10.14 09:02
lex400305
Не так всё просто. Там схема управления жжёт этот транзистор. Поставишь мощнее - не спасёт. Всё уже опробовано...
Re: Вариатор.

Добавлено:
03.10.14 09:24
Incredible
Как это схема жжёт?
Re: Вариатор.

Добавлено:
03.10.14 09:33
stress
lex400305 пишет:схема управления жжёт этот транзистор
У меня ощущение что выгорает транзистор как только начинаются проблемы с самим мотором.Достоверно проверить это не смог,но на трех или четырех машинах по наблюдению как только моторчик начинал подвывать,эта дорогая приблуда начинала мозг иметь.Снимал моторы-у всех разбиты втулки.
Re: Вариатор.

Добавлено:
03.10.14 09:46
Incredible
А если после вариатора пставить предохранитель по току, он сможет сберечь вариатор?
Re: Вариатор.

Добавлено:
03.10.14 10:15
lex400305
Нет. Электроника сгорает быстрее предохрона.
Таки да, разбитый мотор ускоряет кончину. Просто раньше эти схемы имели такой запас кондовости, что сжечь их можно было или залив водой или антифризом, либо механически повредив. Даже коротыш выходов не мог спалить этот девайс, вылетал именно предохрон по питанию печки. Ну а сейчас везде умная электроника.
Вот скажите, за каим дьяволом в этом модуле на Рено ПРОЦЕССОР? Что он там высчитывает?
Но это фигня. Я, в бытность свою установщиком сигнализаций, обнаружил на жигулях десятке модуль центрального замка. Они только пошли с ними, с замками этими. Ну, интересно же, вскрыл. Млять, там контроллер стоит, маленький такой, серию не помню уже. Вот напаркуа ?
Наличие контроллера не мешало менять эти привода в замках пачками, ибо горели злостно. Да и сами модули выкидывались по той же причине.
Как у них там сейчас - не знаю. Знаю только, что появился "модуль комфорта" так называемый. Ну и сразу понятно всё стало...
Re: Вариатор.

Добавлено:
06.10.14 15:51
ford1972s
lex400305 пишет:Электроника сгорает быстрее предохрона.
Один из законов Мерфи гласит: Цепь,защищённая плавким предохранителем,выгорит первой,защитив собой предохранитель.Сам себе +100 даже напишу.

Re: Вариатор.

Добавлено:
06.10.14 17:03
Felix
lex400305 пишет:обнаружил на жигулях десятке модуль центрального замка. Они только пошли с ними, с замками этими. Ну, интересно же, вскрыл. Млять, там контроллер стоит, маленький такой, серию не помню уже. Вот напаркуа ?
Что он там делать может? Сигналы от концевиков получает, что там еще, по мелочи...
Леша, смирись

.
Я 14 лет тому начинал собирать щиты управления для промышленной вентиляции: половину всех защит набирал сам, с помощью релюшек.
Сейчас все контроллер сам делает, абсолютно все. "Силовую" часть собрал,
все управление, и датчики подключил к контроллеру, задал в меню алгоритм, и забыл про него.
Re: Вариатор.

Добавлено:
06.10.14 17:22
ford1972s
скоро нас Скайнет победит...
Re: Вариатор.

Добавлено:
06.10.14 18:11
lex400305
А мы его ломиком...
Re: Вариатор.

Добавлено:
21.10.14 18:42
Sera
Дык починил кто этот вариатор?
может тему переименовать на сопротивление печки?
Re: Вариатор.

Добавлено:
21.10.14 20:21
tve
Re: Регулировка оборотов климата на лупатом

Добавлено:
22.10.14 22:39
ruba777
Мой ответ инженерам форда
было


в процессе


стало


затем залил силиконовым герметом и все! 1.5 года полет нормальный. Цена вопроса - пару долларов.
Re: Регулировка оборотов климата на лупатом

Добавлено:
22.10.14 23:41
stress
ruba777
Тема довольно болезненная для владельцев данной опции на жабах поэтому если подробно можешь изложить все действие,чтоб все могли повторить было бы очень здорово.
Re: Регулировка оборотов климата на лупатом

Добавлено:
24.10.14 22:27
ruba777
Легко. Вот схема модели. В реальном устройстве вместо силового полевика пара IRF540 параллельно (как и у оригинала). Мощность регулируется ШИМ. Управляет всем микроконтроллер PIC12F683. Также в конечном устройстве стоит стабилизатор 78L05, обвязанный электролитами.


Далее исходники
Программу писал на
этомСимулятором пользовался
этим
Re: Вариатор.

Добавлено:
25.10.14 12:17
Виталий447
Доброго времени суток всем. Сегодня поменял этот резистор,вариатор блок управления,как только его не называют. Всё заработало. И спокойной разобрал испорченный. Кому интересно выложил фотки того что там внутри.
[album]

[/album]
[album]

[/album]
[album]

[/album]
[album]

[/album]
Re: Вариатор.

Добавлено:
25.10.14 14:36
tve
Жуть, чинить без перспективно.
Re: Вариатор.

Добавлено:
25.10.14 16:42
lex400305
Чего это? Вполне можно...
Re: Вариатор.

Добавлено:
25.10.14 17:34
sergant3
lex400305 пишет:Вполне можно...
А чем то *оно снимать?! Всякого перепробовал... ничё пока дельного не нашел..
Re: Вариатор.

Добавлено:
25.10.14 17:46
lex400305
Греть. Само отваливается. Но аккуратно, керамика эта способна мозг вынести...
Re: Вариатор.

Добавлено:
25.10.14 20:40
Виталий447
По моему это не разбирается. По той причине что когда я пытался отделить вех от низа там 4 ножки на металлической пластине припаяны к плате пришлось отрывать с корнем.Да и ещё это всё как видно на фото залито каким то герметиком не сохнущим( и это всё промыть???).
Re: Регулировка оборотов климата на лупатом

Добавлено:
25.10.14 21:38
МАГ
ruba777
всё это круто
но можно сделать на одном сборном транзисторе
без обвязки вообще
уже пробовали
только я марку транзистора похерил
надо поискать
Re: Регулировка оборотов климата на лупатом

Добавлено:
25.10.14 22:06
lex400305
Я так понял, там практически линейная зависимость...
Re: Регулировка оборотов климата на лупатом

Добавлено:
25.10.14 22:21
МАГ
lex400305 пишет:линейная зависимость

Re: Регулировка оборотов климата на лупатом

Добавлено:
25.10.14 22:26
lex400305
Ну они ж намудрили, как всегда. Но видимо в этом был какой то смысл, хотя я его не улавливаю. Шины нет, есть управление по напряжению, зачем этот огород?
На меркуровском климате похоже очень, только кривая вверх и пределы более растянутые...
Re: Вариатор.

Добавлено:
26.10.14 01:35
nevelaev
несохнущий герметик это гидрофоб типа Унигель, полагаю?)) Такой маслянистый и плохо отмывается от рук если) Им заполняются всякие муфты, соединители в электрике и слаботочке. В частности, в оптических кабелях, что мы варим - ихнее тело этим заполнено) Скотч-локи для соединения вытой пары те же яйцы содержит)
Re: Регулировка оборотов климата на лупатом

Добавлено:
26.10.14 09:23
ruba777
МАГ, рассматривал я и такой вариант. на одном сборном транзисторе будет сильно греться, т.к. ток течет всегда и транзистор преобразует в тепло напряжение, которое он "недодал" на вентилятор. В моем случае транзисторы работают в ключевом режиме - открыты/закрыты 10 000 раз в секунду - и соответственно греются намного меньше. Собственно так же работают и транзисторы в оригинале.
+На одном транзисторе сделать линейную зависимость проблематично совсем без обвязки. Либо это был не транзистор, а трехлапая специальная микросхема.
Насчет цифры - мне так было удобнее - проще настраивать, подстраивать и т. д. воткнул программатор , пару кнопок на компе нажал - и получил необходимый результат. Кстати, больше гемора было именно при оптимизации. В аналоговой схеме пришлось бы паять / перепаивать намного дольше.
А вообще, каждый точит как он хочет. Наработки разместил не для полемики, а в качестве положительного опыта.
Re: Вариатор.

Добавлено:
26.10.14 14:07
Виталий447
Там проблема не в герметике, а в том что детальки запаяны и при открывании они просто отламываются.
Re: Регулировка оборотов климата на лупатом

Добавлено:
26.10.14 18:36
МАГ
ruba777делал не я
но работает
висит у него правда на соплях на отдельном небольшом радиаторе в подкапотном пространстве
ему лень было внутрь вделывать
ruba777 пишет: совсем без обвязки
возможно стоит резистор на базу и точно больше ничего
ruba777 пишет:Либо это был не транзистор
точно составной транзистор
выловлю его
марку спрошу
т.к. мне это не нужно было особо по известным причинам

Re: Регулировка оборотов климата на лупатом

Добавлено:
26.10.14 19:52
tve
Re: Регулировка оборотов климата на лупатом

Добавлено:
28.10.14 20:49
ruba777
в миастерките макс. 3кГц - моторчик пищать будет. Надо мин. 10кГц - проверено лично. Можно и 20, но тогда больше потери в транзисторах и, как следствие, нагрев. А так схема очень похожа на фордовский оригинал. Только там 4 операционника.
Re: Регулировка оборотов климата на лупатом

Добавлено:
28.10.14 21:07
tve
Частоту можно пересчитать, и увеличить кол-во силовых тр-в. Стоимость приемлемая у конструктора.
Re: Регулировка оборотов климата на лупатом

Добавлено:
28.10.14 22:30
ruba777
Меня тут посты МАГа на мысль натолкнули. Внутри блока климата выход управления вентилятором представляет собой тот же ШИМ сигнал, который при помощи RC цепочки преобразуется в постоянку 0..4.5в Если найти и выпаять кондерчик - то этим сигналом можно управлять полевиками... Вопрос только в частоте ШИМа на выходе процессора. Наваял наглядное пособие на скорую:

- Drawing1.jpg (12.76 КБ) Просмотров: 24427
Re: Регулировка оборотов климата на лупатом

Добавлено:
28.10.14 23:34
tve
А для чего операционники в оригинале?
С англ. сайта - "The HBC is a linear voltage control device and not a PWM design".
Re: Вариатор.

Добавлено:
30.10.14 22:25
tve
Конечно защитить можно, только лучше пред поставить по питанию на мотор, и подобрать пред по току от бытовой техники (шаг чаще). Предварительно измерив ток на мах.
Re: Регулировка оборотов климата на лупатом

Добавлено:
31.10.14 17:44
ruba777
для того же, что и в мастерките, лишние 2 может для преобразования уровней. Англичане, видимо, ошибаются...
Re: Регулировка оборотов климата на лупатом

Добавлено:
31.10.14 18:07
tve
А осциллографом смотрел сигнал?
Re: Регулировка оборотов климата на лупатом

Добавлено:
01.11.14 15:11
МАГ
ruba777 пишет:Внутри блока климата выход управления вентилятором представляет собой тот же ШИМ сигнал
что-то я сильно сомневаюсь
Re: Регулировка оборотов климата на лупатом

Добавлено:
01.11.14 15:14
МАГ
ruba777 пишет:в постоянку 0..4.5в
если мой склероз не изменяет
то там на управляющем от 0 до 12
Re: Регулировка оборотов климата на лупатом

Добавлено:
01.11.14 18:33
tve
По операционникам предположу, один сумматор ( так как два управляющих сигнала), второй усилитель , ну и выходной каскад. Если там ШИМ, то второй генератор.
Т.о. набор от мастер кит не совсем подходит, нужен еще один опер-к (сумматор).
Re: Регулировка оборотов климата на лупатом

Добавлено:
07.11.14 23:33
ruba777
что-то я сильно сомневаюсь
как-то у меня на данный момент работает от 0 до 5, схема выше
А осциллографом смотрел сигнал?
к сожалению, нет. Но как дипломированный инженер, смею предположить, что врят ли частота достаточно высока...
По операционникам предположу
Не силен я в аналоговом ШИМ и его блок - схемах, но на выходе в оригинале полевики, заставить которые работать линейно по току тяжело, а выдержать рамки КПД еще тяжелее. - так что однозначно ШИМ! В мастерките - первый оу - генератор пилы, второй - компаратор пилы и управляющего сигнала, на выходе - шим. В оригинале нет на плате стабилизатора 5в. Соответственно все манипуляции идут с размахом (амплитудой) напряжения акб, значит, нужен усилитель - чтобы преобразовать уровень сигнала. Оставшийся оу можно подключить повторителем для уменьшения фронтов/спадов ШИМ сигнала на полевики. На плате мастеркита 14-ти ногая микросхема. что-то типа LM324. в этом случае остаются 2 незадействованных оу. Так что сделать мастеркит оригиналом их хватает; другое дело - насколько это хлопотно!
p.s. Звиняйте за сумбурно-непонятный текст, если что непонятно - разъясню.
Re: Вариатор.

Добавлено:
14.11.14 15:30
Sera
Так кто то будет делиться подробной инструкцией о том как чинить эту штуку. или опять поговорили и разошлись
Re: Вариатор.

Добавлено:
15.11.14 00:05
ford1972s
tve пишет: только лучше пред поставить по питанию на мотор,
А он есть. Он на корпусе мотора пришлёпан,где то в районе щёток ,эдакий термик,в разрыв положительного провода питания.
Re: Вариатор.

Добавлено:
15.11.14 14:46
Sera
Кто и как жту шнягу чинит? Подробная инструкция будет?
Re: Вариатор.

Добавлено:
15.11.14 21:03
lex400305
Да писал же кто то уже.
Re: Вариатор.

Добавлено:
16.11.14 03:03
Sera
Может кто то напмсать понятно для неспециалиста? Типа греем так то таким то инструмкнтом столько то минут до появления таких то характерных признаков
выковыриваем тото для это используем такой то инструмент.
То что выковыряли отчищаем таким ьо составом и так то и так то.
Находим в таком то углу платы деталь такую то.
Заменяем ее на деталь такую то. Купить ее можно там то применяется там то. Если не найдете то можно использовать деталь такую то. Но с такими то особенностями.
При пайке обратить внимание на то то.
Не собирая проверить так то.
При сборке обратить внимание на то то и зафиксировать в корпусе так то.
Залить после сборки таким то компаундом который продается там то. Сушить столько то часов.
Наслаждаться.
Можно даже без фото.
Я вот без такой инструкции с этой деталью не справлюсь.
Не все родились с паяльниками в руках.
Re: Вариатор.

Добавлено:
16.11.14 10:24
lex400305
Дай мне эту хрень, тогда может и напишу. Или же вынесу вердикт о невозможности починки оной хрени неспециалистом...
Re: Вариатор.

Добавлено:
16.11.14 17:21
sergant3
А чё ваще эта байда делает? Я просто не в курсе. Если просто регулятор мотора, то почему бы не сделать какую нибудь самоделку на ШИМе?
Re: Вариатор.

Добавлено:
16.11.14 18:40
nevelaev
Вово, тоже считаю, что проще уже свою схему сваять. Видел на енот-клабе народ схемой от 2112 дополняет, но на 2112 ручное управление температурой, а у нас кнопки. Вообще, недоклимат от 12шки живет без проблем, окромя заслонок - но то уже чисто механика.
Re: Вариатор.

Добавлено:
18.11.14 21:25
stress
Я смотрю тут столько умных клубней а все трахаются с этим регулятором.Отдал схему и пару заготовок в тульскую область энтузиасту одному,посмотрим что сделает.Барыжить буду дорого из-за лени вашей.Давно бы на весь клуб наделали...
Re: Вариатор.

Добавлено:
18.11.14 22:07
tve
Закончится как с пружинами.

Re: Вариатор.

Добавлено:
18.11.14 22:20
stress
tve
Я посмеюсь когда начнете скулить что оригинал дорого,а других вариантов нет.
P.S Я уже смеюсь как климатные трахаются,паралончики подкладывают и один фиг покупают у меня медный радиатор не оригинал.
Re: Вариатор.

Добавлено:
18.11.14 22:26
tve
Мужчины не скулят, они огорчаются. А ты "Кулибину" все данные предоставил - токи, управл. сигналы, напряжение, характеристику управления, габариты изделия, температурный режим и т.д. и т.п. Это вам уважаемый покруче пружинок будет. Не обижайся.
Re: Вариатор.

Добавлено:
18.11.14 22:32
stress
tve пишет: А ты "Кулибину" все данные предоставил
Да.
tve пишет:Это вам уважаемый покруче пружинок будет
Не забудь эти слова когда захочешь купить ,,колхоз,, и цена не понравится.
tve пишет: Не обижайся.
Брось,давно уже вышел из этого возраста.
Re: Вариатор.

Добавлено:
18.11.14 22:43
tve
Я в состоянии эту схему сам собрать, спасибо.
Re: Вариатор.

Добавлено:
18.11.14 22:46
stress
tve пишет:Я в состоянии
Тут все в состоянии все сделать сами,только на деле ни у кого ни чего нет,сам наверное уже заметил.И из года в год одну и туже проблему мусолят.
Re: Вариатор.

Добавлено:
18.11.14 23:03
tve
Мне пока не надо. Как то удается избежать поломки, как мотор начинает издавать любой звук я его меняю, тем самым не создаю долговременной повышенной нагрузки на "вариатор".
Re: Вариатор.

Добавлено:
19.11.14 00:52
nevelaev
Закончится как с пружинами.
Хз, что там с пружинами, но я уже себе решение на сарай придумал и в январе будет год, как "полет нормальный") По поводу климата-блин. в интернете есть схемы от людей на шим контроллерах.. и прошивки пишут. но то изчать надо. На рынке также есть готовые системы для того же ВАЗа типа Бриз, еще там пара систем, но... судя по отзывам горит это все, как фанера над синим пламенем... Больше чтобы год служило - не видел отзывов, да и стоит от 4 тыщ, а логика управления не подходит под наше - " электровращалка оборотов, мех. вращалка потоков, кнопки температуры"
Re: Вариатор.

Добавлено:
19.11.14 07:43
sergant3
stress пишет: tve пишет: А ты "Кулибину" все данные предоставил
Да.
Вот ты такой интересный... А чё сюда б не выложить все эти данные. Я б мог покумекать на досуге, может чё и получилось бы. Если б у меня был лупатый с дохлым модулем, давноб собрал замену.
Re: Вариатор.

Добавлено:
19.11.14 08:26
tve
При конструировании этого блока основная проблема это комплектующие (их реальный температурный диапазон), все что продается в КИТах это бытовуха. На ВАЗе горят? и ваше нью изделие долго не сможет работать по указанной причине. К стати как думаете, для чего в "родном" все "залито"? ТО то!
Самый правильный подход в этом случае - нужна схема со спецификацией этого блока. Возможно его просто можно повторить не внося изменений в схему и комплектующие. Если не окажется в продаже таких микросхем тогда искать ближайшую замену из этой серии по ДАТЕ.
Re: Вариатор.

Добавлено:
19.11.14 10:46
sergant3
tve пишет:основная проблема это комплектующие (их реальный температурный диапазон)
Первый модуль можно на бытовухе собрать. Да и не такой уж и малый диапазон -20+120 (ну или около)
Я собирал все девайсики для авто именно на бытовом диапазоне. Всё работает без проблем.
tve пишет:все что продается в КИТах это бытовуха
Это что? Название ваших магазов или "конструктор"? Если как конструктор - никогда ими не пользовался.
А в качестве магазинов у нас есть "Промэлектроника" и "МЭК". В них любые детали найти можно.
tve пишет:Самый правильный подход в этом случае - нужна схема со спецификацией этого блока.
Такое ваще хрен найдёшь

Хотя бы алгоритм работы, и то вперёд. Общими то усилиями чёнить придумали... Есть веть тут народ, не боящийся электроники
Так что, заинтересованные, кидайтесь соображениями, может и решится проблема.
Re: Вариатор.

Добавлено:
19.11.14 12:18
ender11
да климат-контроль -- это как приговор. он обязательно сломается. не управление вентилятором, так моторедуктор какой-нибудь.
Re: Вариатор.

Добавлено:
19.11.14 14:16
tve
http://www.fordscorpio.co.uk/hbctest.htm Если я правильно понимаю ШИМ не применяется.
Re: Вариатор.

Добавлено:
19.11.14 16:19
sergant3
tve пишет:Если я правильно понимаю ШИМ не применяется.
Так может раньше и не было. Просто щас гораздо проще сделать всё на одной 8-миногой микросхеме и одном мосфете. Заодно и греться не будет почти, т.к. токи современных полевиков под 100А а сопротивления единицы миллиом.
То, что ты привёл, я видел давно. Но там нет ни слова о состоянии линий связи "белый-синий и коричневый-синий". От них и надо плясать.
Я когда то давно хотел на пике схемку собрать, чтоб без блока AWS скорповые часы температуру казали. Сняли все осциллограммы, но так и не поняли принцип кода температуры. С успехом на это забили
Тут тоже можно забить и оставить просто электронный регулятор оборотов, но тогда пропадёт кайф климата. Вопщем надо осциллограммы этих двух линий связи.
Re: Вариатор.

Добавлено:
19.11.14 16:50
ford1972s
ender11 пишет:обязательно сломается. не управление вентилятором, так моторедуктор какой-нибудь.
Я в начале года как начал запотевание испытывать,добрался до радиатора печки,а он сухой.Редуктор включил рециркуляцию,гадёныш,и тут же упокоился.
Вместо четырёх дней неспешной работы я мог бы обойтись двумя часами,но чё то ступил и полез к радиатору.
Re: Вариатор.

Добавлено:
19.11.14 17:44
tve-spb
График по "управляющему сигналу" смотри на анг. сайте, возможно он симметричный (без земли). И переведи текст, там написано от 1.7 В до 5В - по входу и от 3В до 10В на моторе и все "постоянка". Как вариант можно использовать обычный диф. каскад с нагрузкой между коллекторов.
Re: Вариатор.

Добавлено:
19.11.14 17:59
ford1972s
tve-spb
Ты второй аккаунт завёл?
Re: Вариатор.

Добавлено:
19.11.14 18:18
tve-spb
Re: Вариатор.

Добавлено:
19.11.14 18:19
tve-spb
У меня что то с паролем случилось. Пришлось перерегистрироваться. Извини за хлопоты.
Re: Вариатор.

Добавлено:
19.11.14 18:25
sergant3
tve-spb пишет:там написано от 1.7 В до 5В - по входу и от 3В до 10В на моторе и все "постоянка"
Читать я на англицком могу, хоть и хреново

Там не написано на каком из 2-х входных.
Раз у тебя есть этот блок, возьми да сними осциллограммы
Я думал там ОС какую то замутили.
Но для проверки они всё таки рекомендуют снять оба провода. А они случаем не витые меж собой?
Даже если там симметрия, можео выловить сигнал с одного провода, через опер и далее на регулятор с мосфетом.
По идее должно получиться очень компактно. Это раньше мода была, гибридки на керамопластинах лепить...
Re: Вариатор.

Добавлено:
19.11.14 18:30
tve-spb
Re: Вариатор.

Добавлено:
19.11.14 18:51
stress
sergant3 пишет:Вот ты такой интересный... А чё сюда б не выложить все эти данные. Я б мог покумекать на досуге, может чё и получилось бы. Если б у меня был лупатый с дохлым модулем, давноб собрал замену.
Здесь есть господа которые ,,могут собрать схему но им это не надо,,.К ним вопрос свой адресуй.
Re: Вариатор.

Добавлено:
19.11.14 18:55
stress
tve пишет:как мотор начинает издавать любой звук я его меняю
На подшипники повесь,денег съэкономишь.
Re: Вариатор.

Добавлено:
19.11.14 19:14
sergant3
tve-spb пишет:Вот готовые блоки
stress пишет:Здесь есть господа которые ,,могут собрать схему но им это не надо,,.
И действительно, чё эт я беспокоюсь за владельцев жаб... Мне это ни в какое место никогда не упрётся.
Плавайте сами

Re: Вариатор.

Добавлено:
19.11.14 20:23
tve-spb
За нас и не надо беспокоиться, у нас еще очень даже ничего машины.

Re: Вариатор.

Добавлено:
20.11.14 00:25
nevelaev
Не хватало еще тут холиваров в семье, а)
Re: Регулировка оборотов климата на лупатом

Добавлено:
10.12.14 20:48
Глюкостат
И что никто так еще и не решил проблему с регулятором ? На мой взгляд плевое дело, нужно только узнать какой ток в цепи управления регулятором ? Насчет напряжения я понял, что от 0 до 5 вольт, а вот какой у него ток до сих пор неясно. Странно что никто из исследователей не догадался померить ток в цепи управления.
Re: Регулировка оборотов климата на лупатом

Добавлено:
11.12.14 11:31
stress
Глюкостат пишет:И что никто так еще и не решил проблему с регулятором ?
Да,странно учитывая что через одного в грудь копытом бьют и все могут-но пока не хотят...

Re: Регулировка оборотов климата на лупатом

Добавлено:
11.12.14 12:38
tve-spb
Так ведь пока работает. Вот и не заморачиваются.
Re: Регулировка оборотов климата на лупатом

Добавлено:
11.12.14 12:59
stress
tve-spbНу это не на долго,в плане работают

Посмотрим как зашевелятся могущие когда не получится то,что они могут.
Re: Регулировка оборотов климата на лупатом

Добавлено:
11.12.14 17:04
tve-spb
Ясно одно, пока работает надо снять входные и выходные сигналы.
Re: Регулировка оборотов климата на лупатом

Добавлено:
14.12.14 10:22
Sera
tve-spb
И попытаться сделать клона. Потому что когда жареный петух будет клевать - будет не до этого
Re: Регулировка оборотов климата на лупатом

Добавлено:
14.12.14 11:37
tve-spb
Жаль осциллографа нет, но вот продают
http://silich.ru/argest.html
Re: Регулировка оборотов климата на лупатом

Добавлено:
15.12.14 17:33
tve-spb
Списался с ними (Силычем)

, так вот комплект с резистором подходит для скорпа с климатом по входным и выходным напряжениям. Спросил у них схему, жду. Там ШИМ на 16кГц трудится.
Re: Регулировка оборотов климата на лупатом

Добавлено:
16.12.14 14:15
stress
Покидал всю инфу что тут была в картинках энтузиастам-ребят с данными плоховато.Что предложил наш Белорусский клубень-сердцевина есть,а с обвязкой вопросы.
Re: Регулировка оборотов климата на лупатом

Добавлено:
16.12.14 19:08
tve-spb
Ничего не понял из написанного, можно по русски написать? Стресс это тебе.
Re: Регулировка оборотов климата на лупатом

Добавлено:
21.12.14 08:23
Глюкостат
Короче дело выеденного яйца оказывается не стоит, управление оборотами осуществляется напряжением от 0 вольт это стоп, включение 1.7 - минимум и до 4.7 вольт максимум. Тока в цепи управления регулятором быть не должно вообще, то есть входной каскад ШИМ может быть только на полевике. Всё, а дальше обычная примочка на морозостойком контроллере ШИМ TL 494L и всё ничего сложного. В 10 баксов по запчастям спокойно можно уложиться, ШИМ работает на частоте 30 килогерц. Точной схемы регулятора у меня нет, но их навалом в инете. Например вот эта

только входной каскад нужно делать не на кт315, а на полевике что-то вроде 2SK583.
Re: Регулировка оборотов климата на лупатом

Добавлено:
21.12.14 10:36
tve-spb
Одна из схем. С шим люди как правило сталкиваются с возникающими помехами в радио. Надо пробывать.
Re: Регулировка оборотов климата на лупатом

Добавлено:
21.12.14 17:54
Глюкостат
tve-spb пишет:Одна из схем. С шим люди как правило сталкиваются с возникающими помехами в радио. Надо пробывать.
Никак ШИМ на радио не влияет в оригинале регулятора стоит ШИМ, на точно таких же IRL3705 MOSFET. Схема приведена просто в качестве образца, там ей не хватает только входного каскада на полевике.
Вот еще одна схемка уже на 12 вольт, наверное она ближе к искомой, но то же не совсем подходит

Но из этих двух схем можно уже наверное собрать что-то рабочее, только нужно проинвертировать полевым транзистором входной сигнал с контролера микроклимата причем не подсадив его. У микросхемы TL494L обратная зависимость скважности импульсов от управляющего напряжения на ноге 4. То есть нам нужно возрастание оборотов при повышении сигнала на ноге 4 от 1.7 до 4.7, а у TL494 получается наоборот, обороты будут падать при увеличении напряжения на ноге 4 от 0 до 5 вольт.
На предыдущей схеме регулятора использован инвертирующий транзистор КТ315, но у него сопротивление перехода слишком маленькое, он может начать сажать входной сигнал с контроллера микроклимата своим база-эмитерным переходом, так что нужен полевик.
Быть может кто-то знает более подходящую микросхему ШИМ контроллера, чтобы обойтись без полевого транзистора на входе. Нужен ШИМ контроллер, который бы менял скважность импульсов пропорционально изменению регулирующего сигнала с 1.7 до 4.7 вольт.
Re: Регулировка оборотов климата на лупатом

Добавлено:
22.12.14 00:00
stress
Парни я совсем уважением отношусь к Вашим познаниям в данной области,но кто то может предложить готовое решение,чтоб поставил и все работало и голова больше этой проблемой не была занята?
Re: Регулировка оборотов климата на лупатом

Добавлено:
22.12.14 07:00
Глюкостат
stress пишет:Парни я совсем уважением отношусь к Вашим познаниям в данной области,но кто то может предложить готовое решение,чтоб поставил и все работало и голова больше этой проблемой не была занята?
Готового решения ни у кого нет, потому что у каждой фирмы одинаковый в общем то по функционалу блок регулятора оборотов двигателя печки выполнен по разному.
Поэтому и нет готового решения, есть только заготовки, из которых можно что-то сделать самому. В лучшем случае мы родим тут рабочую принципиальную схему заменителя оригинального ШИМ, но паять и отлаживать её придется каждому самому. У неё цена реальная от силы 10 долларов, спаять её плевое дело, и я не понимаю почему этот блок стоит такие деньги, когда в нем вообще ничего нет, что было бы дороже 2 долларов. а количество деталей в схеме, включая сюда даже копеечные резисторы и конденсаторы от силы 10 штук.
Более того я не понимаю зачем Форд, Мерс и BMW управляют своим ШИМом при помощи потенциала, когда у них есть целый процессор в блоке микроклимата. Какая проблемы была сделать ШИМ программным, как это сделано на новых Грантах и Приорах от ВАЗах. Просто выкинув наружу в отдельный блочёк только сам MOSFET, который постоянно выходит из строя при малейших проблемах с двигателем, но у него цена всего 1 доллар. Какая проблема была управлять регулятором оборотов просто переключая триггер с заданной программой скважностью в блоке управления микроклимата.
Готового решения блока похоже что ни у кого нет, иначе бы его схема гуляла бы по инету, но схемы нормальной нет даже для Меринов и BMW, где в общем то есть возможность навариться на массовом производстве таких блоков. Так что для Скорпа можно отработать только принципиальную схему, по которой каждый будет делать блок сам на свои 10 долларов.
Re: Регулировка оборотов климата на лупатом

Добавлено:
22.12.14 09:05
tve-spb
В оригинале ШИМ не используется.
Re: Регулировка оборотов климата на лупатом

Добавлено:
22.12.14 20:45
МАГ
на этом транзисторе работает
и никаких ШИМ городить не надо
единственно человек поленился его в корпус впихнуть
так снаружи на радиаторе и болтается
http://www.chipdip.ru/product/2sd1525/
Re: Регулировка оборотов климата на лупатом

Добавлено:
22.12.14 21:00
stress
МАГ
В родной схеме два транзистора стоят.
Re: Регулировка оборотов климата на лупатом

Добавлено:
22.12.14 21:17
МАГ
stressэкономия получается

я имею ввиду что вообще только один этот транзистор поставили и всё
родную схему вообще не использовали как собственно и корпус
Re: Регулировка оборотов климата на лупатом

Добавлено:
22.12.14 21:33
tve-spb
К этому транзистору возможно надо подобрать делитель на вход, чтобы получить нужный диапазон открытия от входного напряжения.
Re: Регулировка оборотов климата на лупатом

Добавлено:
22.12.14 21:59
МАГ
возможно
точно уже не помню
Re: Регулировка оборотов климата на лупатом

Добавлено:
22.12.14 23:46
stress
МАГ
Андрей,нарой схему пока тут все с ума не посходили от флуда.
Re: Регулировка оборотов климата на лупатом

Добавлено:
23.12.14 09:34
tve-spb
Стресс ты также флудиш в этой теме, если не больше других.
Re: Регулировка оборотов климата на лупатом

Добавлено:
23.12.14 12:54
МАГ
stress
дык схемы нет
на мотор плюс 12
с мотора на коллектор транзистора
эмиттер на землю
на базу управление (как заметил tve-spb возможно через делитель)
на базу явно хотя-бы резистор нужен
Re: Регулировка оборотов климата на лупатом

Добавлено:
23.12.14 14:56
stress
tve-spb пишет:Стресс ты также флудиш в этой теме
В отличие от тебя я не рисую бесполезные схемы и не говорю что могу что то сделать.Я ищу результат который ни ты ни кто то другой предложить не может по факту занимаясь балабольством.
Re: Регулировка оборотов климата на лупатом

Добавлено:
23.12.14 19:28
tve-spb
Мы все ищем реальную схему, а от тебя одни понты дешевые. Ты хоть понимаешь будучи слесарем что такое электроника? А все туда же лезешь. Крути гайки!

И не реагируй на мои сообщения, не о чем говорить с тобой.
ЗАМЕЧАНИЕ ОТ МОДЕРАТОРА!!!
Re: Регулировка оборотов климата на лупатом

Добавлено:
23.12.14 21:39
stress
tve-spb пишет:Мы все ищем реальную схему
На 6ой странице есть твое утверждение ЗАМЕЧАНИЕ ОТ МОДЕРАТОРА!!!
tve-spb пишет:будучи слесарем
Промахнулся.
tve-spb пишет: не о чем говорить с тобой
Так молчи,я к тебе не обращался хелектронщик.
Re: Регулировка оборотов климата на лупатом

Добавлено:
05.01.15 15:56
Глюкостат
tve-spb пишет:В оригинале ШИМ не используется.
Если ШИМ не использовать то тогда там нужно будет целый утюг из алюминия мастерить для отвода тепла. На мой взгляд схема на TL494 вполне рабочая. Во всяком случае на Чирках точно стоит ШИМ, причем в оригинальной плате регулировки оборотов двигателя печки, а Чирок он то же американец.
Re: Регулировка оборотов климата на лупатом

Добавлено:
05.01.15 17:42
tve-spb
Так там "утюг" и стоит. И постоянно обдувается.
Re: Регулировка оборотов климата на лупатом

Добавлено:
05.01.15 18:09
Felix
Убедительна просьба:
stress и
tve-spb, фильтруйте базар, оба

.
Re: Регулировка оборотов климата на лупатом

Добавлено:
05.01.15 19:25
tve-spb
Ок, погорячился. С новым 2015 годом ВСЕХ!
Re: Регулировка оборотов климата на лупатом

Добавлено:
05.01.15 20:35
Глюкостат
tve-spb пишет:Так там "утюг" и стоит. И постоянно обдувается.
Утюг повторить в самоделке достаточно сложно, да и не нужно это, ШИМ прекрасно будет работать на современных мосфетах с маленьким радиатором. А если кто утюг хочет повторить, то там схема вообще должна быть очень простая только перед мощным транзистором, всё равно должен стоять полевик, для уменьшения нагрузки на микроконтроллер по току. Честно говоря схемой резистора без ШИМ не интересовался, уж больно сложно будет изготовить из алюминия утюг такой фигуристой формы.
Re: Регулировка оборотов климата на лупатом

Добавлено:
05.01.15 21:32
lex400305
Все так носятся с этим утюгом...
Хоть бы в руках покрутить, что бы понять, так ли страшен этот зверь.
Re: Регулировка оборотов климата на лупатом

Добавлено:
05.01.15 21:58
Felix
Да есть нормальные радиаторы, со зверски развитым оребрением. Лично видел радиатор с наружными габаритами 120х60мм, погонный метр которого имеет 21000кв.см!
Re: Регулировка оборотов климата на лупатом

Добавлено:
05.01.15 22:02
lex400305
Да дело не в радиаторе. Посмотреть бы на эту конструёвину в целом. Возможность была, но в тот момент никто не вспомнил...
Re: Регулировка оборотов климата на лупатом

Добавлено:
05.01.15 23:04
Глюкостат
lex400305 пишет:Да дело не в радиаторе. Посмотреть бы на эту конструёвину в целом. Возможность была, но в тот момент никто не вспомнил...
А там в блочке этом ничего и не увидишь, так как схема и детали грошовые, а цена блока ого-го, поэтому названия элементов все затертые, а сам блочёк залит пластмассой. Лично я не вижу никаких препятствий для использования ШИМ на частоте где то 30 килогерц. Наверняка есть микросхема специально для таких вот регуляторов автомобильных печек, но в общем то и на TL494L ШИМ будет прекрасно работать. Но это стрельба из пушки по воробью, половина полноценного контроллера ШИМ на TL494L там вообще не нужна, там половина всей схемы направлена на глушение различных функций TL494. Нужна микросхема по проще и имеющая возможность управлять ШИМ напрямую без инвертора сигнала.
Re: Регулировка оборотов климата на лупатом

Добавлено:
06.01.15 10:15
tve-spb
В этой теме схем накидали уже много. См. выше.
Re: Регулировка оборотов климата на лупатом

Добавлено:
12.01.15 00:04
stress
Глюкостат пишет: поэтому названия элементов все затертые
Маркировка на всех элементах читается,по крайней мере что я держал в руках.Маркировка ,,внутренняя,, ни в одном каталоге не бьется.Как равно и барыги с Московского радиорынка индефецировать не смогли.
Re: Регулировка оборотов климата на лупатом

Добавлено:
12.01.15 07:38
Глюкостат
stress пишет:Маркировка на всех элементах читается,по крайней мере что я держал в руках.Маркировка ,,внутренняя,, ни в одном каталоге не бьется.Как равно и барыги с Московского радиорынка индефецировать не смогли.
Да в общем то это и не нужно, там всё очень просто, схема с ШИМ на TL494 прекрасно будет работать за 30 килогерцах, а кто не любит микросхемы, но обожает токарный и фрезерный станок и имеет аргонyую сварку и халявный алюминий, тот может сварить себе фигурный утюг из алюминия и использовать мощный, составной транзистор с полевиком на входе. Ничего сложного ни в схеме с ШИМ ни в схеме с мощным аналоговым транзистором на мощном радиаторе нет. Но в любом случае нужно обладать хотя бы начальными знаниями радиотехники, а так ничего сложного там нет.
Хотя если разместит утюг отдельно от печки и снабдить его своим вентилятором, то тогда можно использовать штатный радиатор от процессора, но ШИМ в сто раз проще и лучше. У нас ни одна радиостанция на 30 килогерцах не работает, так что бояться насчет радио помех не стоит. Тем более что регулятор холостого хода и так работает по принципу ШИМ, а искра в цилиндре, это целый спектр радио помех.
Re: Регулировка оборотов климата на лупатом

Добавлено:
28.01.15 01:26
stress
ГлюкостатСоберешь готовый продукт

?
Re: Регулировка оборотов климата на лупатом

Добавлено:
28.01.15 02:06
lex400305
Мне регулярно задают вопрос: "А сколько будет стоить собрать усилитель на, скажем, пять киловатт?"
Я отвечаю в том смысле, что, мол, идите накуль, один хрен у вас таких денег нет и вообще, отвалите от меня, я только примусы починяю.
Люди обычно не понимают, там же просто всё, взял да собрал, и транзюки копейки стоют и вообще, хрена там делать то за ТАКИЕ бабки...
Re: Регулировка оборотов климата на лупатом

Добавлено:
28.01.15 02:40
stress
lex400305Вопрос не стоит в цене,человек пишет:
Глюкостат пишет:там всё очень просто
Соответственно следует вопрос:
stress пишет:Соберешь
Re: Регулировка оборотов климата на лупатом

Добавлено:
28.01.15 10:50
lex400305
Да я ж про это и говорю.
Re: Регулировка оборотов климата на лупатом

Добавлено:
29.01.15 08:25
Глюкостат
stress пишет:ГлюкостатСоберешь готовый продукт

?
Во первых самосборный блок явно не будет иметь штатных разъемов, чтобы его можно было просто так взять и поставить на машину по любому разъемы нужно будет перепаивать. А это уже может стать непреодолимой преградой для покупки такого полуфабриката. И потом сколько вы бы хотели потратить на такой вот блок, который придет с другими разъемами, но с инструкцией перепайки и установки. Но в итоге после небольших танцев с бубном, всё будет работать нормально. Ну может конечно он не очень точно будет выдерживать пропорцию набора оборотов двигателя с регулятором регулировки оборотов на панели микроклимата. Но теплить и холодить будет нормально.
Re: Регулировка оборотов климата на лупатом

Добавлено:
29.01.15 13:29
stress
Глюкостат пишет: самосборный блок явно не будет иметь штатных разъемов, чтобы его можно было просто так взять и поставить на машину
Это зависит от рук ваяющего,все можно,было бы желание.
Глюкостат пишет:придет с другими разъемами, но с инструкцией перепайки и установки.
Это не проблема,разъемы там не редкие,повешу на штатные.
Глюкостат пишет: И потом сколько вы бы хотели потратить
Мы не на базаре,называй цену.
Глюкостат пишет:может конечно он не очень точно будет выдерживать пропорцию набора оборотов двигателя с регулятором регулировки оборотов
Т.е выставив на панели половину,мотор будет работать на четверть или наоборот?
Re: Регулировка оборотов климата на лупатом

Добавлено:
07.02.15 15:13
Глюкостат
stress пишет:Мы не на базаре,называй цену.
Лично мне лень копаться как минимум неделю с нафиг мне не нужным блоком, решение найдено, кому надо тот соберет ШИМ на TL494L.
stress пишет:Т.е выставив на панели половину,мотор будет работать на четверть или наоборот?
Там придется оставить процентов 10 шкалы регулятора в самом конце, на полное включение двигателя, потому что точно соотнести скважность импульсов с положением регулятора скорости, температурой воздуха и так далее никак не получится. Скважность слишком сильно зависит от внешнего фактора температуры окружающей среды. поэтому что бы зимой не получилось так что двигатель печки никак не захочет выходить на полные обороты его придется включать, на всю катушку на 90 % шкалы. Тогда в мороз он включится полностью на 100 %, а иначе схема усложняется с введением в неё компенсационных терморезисторов. Смысла нет так мудрить, что-бы добиваться строго определенныз оборотов, крутит и пусть крутит.
Плюс из-за невозможности использовать подстроечники в самом блоке регулятора, регулировочный резистор в блоке должен набираться из нескольких постоянных резисторов и намертво припаиваться. А иначе вибрацией растрясет любой подстроечник.
Re: Регулировка оборотов климата на лупатом

Добавлено:
07.02.15 15:32
stress
Глюкостат пишет:решение найдено,
Нет,не найдено,потому что:
Глюкостат пишет:придется оставить процентов 10 шкалы регулятора в самом конце, на полное включение двигателя, потому что точно соотнести скважность импульсов с положением регулятора скорости температуры воздуха и так далее никак не получится.
Исчезает весь смысл этого узла-в режиме АВТО работать будет максимально не корректно.
Глюкостат пишет:кому надо тот соберет
Не понятен тогда вопрос:
Глюкостат пишет:сколько вы бы хотели потратить на такой вот блок, который придет с другими разъемами, но с инструкцией перепайки и установки.

Re: Регулировка оборотов климата на лупатом

Добавлено:
07.02.15 23:23
Глюкостат
stress пишет:Не понятен тогда вопрос:
То что я спросил сколько вы хотите на изготовление такого вот блока денег потратить, ничего не выражает, кроме моего желания узнать сколько вы денег согласны на изготовление такого вот блока потратить только и всего.
Re: Регулировка оборотов климата на лупатом

Добавлено:
08.02.15 14:04
ford1972s
Re: Регулировка оборотов климата на лупатом

Добавлено:
08.02.15 14:40
Felix

. Пять с плюсом!
Re: Регулировка оборотов климата на лупатом

Добавлено:
08.02.15 15:05
stress

Упал просто.

Re: Регулировка оборотов климата на лупатом

Добавлено:
08.02.15 20:59
lex400305
Блин, Серёга, как ты это делаешь?
Re: Регулировка оборотов климата на лупатом

Добавлено:
21.04.15 01:21
scorpio1985
господа, не знаю писал ли кто или нет, но ничего в этом страшного не будет. Короче, отпаял я потенциометр на панельке и припаял заново и все работает. регулируется и крутится без проблем. теперь хочу попробовать регулировку заслонок пропаять заново.
Re: Регулировка оборотов климата на лупатом

Добавлено:
21.04.15 21:20
stress
scorpio1985 пишет: потенциометр на панельке и припаял заново и все работает.
Счастливчик,я с этого начинал когда регулятор накрывался.Только впаял новые,но не помогло.
Re: Регулировка оборотов климата на лупатом

Добавлено:
27.07.15 16:42
Mp3killer
Всем, привет! Что-то тема интересная заглохла... Неужто так никто и не нашел, и не сваял замену сему регулятору? Прочитал 9 страниц этой темы понял несколько вещей: 1) у меня - это он(накрылся). 2) сам его не сделаю, как пить дать. 3)новый и б.у. Не варианты. Значит надо покупать чей-то колхоз. В связи с чем возникли вопросы... Тут в теме предлагали и с алиэкспресс заказать и у некто-"силича" взять... А кто-нибудь заказывал, брал, ставил? Я б взял бы и поставил бы еслиб был уверен что колхозный девайс не грохнет мне мосг климата, мотор печки, блок предохранителей, и пол проводки... У китайцев с алиэкспресс много вариантов.. А самое главное можно подобрать в диапозоне нужных напряжений. И подключать понятно где и куда... 2 контакта аккум и 2 контакта мотор... Но вот с третьей парой (а точнее у китайцеих там 3 на потенциометр) проводов мне не совсем ясно... Мошт кто подскажет!? Речь как раз о верхней фишке на регуляторе... Эта фишка непосредственно с ппотенциометра или все намного сложнее? Т.е. У меня первая мысль которая приходит... Выдрать китайский потенциометр с китайского девайса и засунуть провода в фишку которая посередине сверху сломаного регулятора... Пойдет так аль нет? Авто обдув не интерисует ваще! Я минималист. Просто машин продать хочу, а потенциальные покупатели почемуто не любят когда в салоне из обдува в лицо ничего не дует. В связи с этим еще вопрос... А можно ли, и если ДА, то как граматно соединить эти 3 фишки проводами чтоб печка дула хоть пока с регулятором не разбирусь, пускай даже на одной максимальной скорости....но при этом включалась бы от крутилки из салона? У меня регулятор еще с осени стал накрываться... Стал вкл/выкл сам по себе при положении крутилки до середины.... Умер в жару в пробке не давно мотор ваще не пашет. Климат сам работает т.е. Темп. Задается и градусы разные чувствовались зимой.. Смущает что кондиционер климата в нагнетании погоды не учавствует...хотя по словам предидущей хозяйки должен хладить. Посему задаюсь вопросом может ли кондей климата не работать из-за неисправного регулятора? Всем заранее спс! Извинямс за сумбур... Пишу в темной комнате на одной ноге с глючного андройда, после разгрузки 4 грузовых ***
Re: Регулировка оборотов климата на лупатом

Добавлено:
27.07.15 20:47
stress
Mp3killer
На твои вопросы скорее ни кто не ответит,все громкоговорящие что у них получилось-при просьбе за деньги повторить это действие или поделиться инфой,заметь совершенно не бесплатно-сразу сливаются.
Re: Регулировка оборотов климата на лупатом

Добавлено:
29.08.15 18:35
Глюкостат
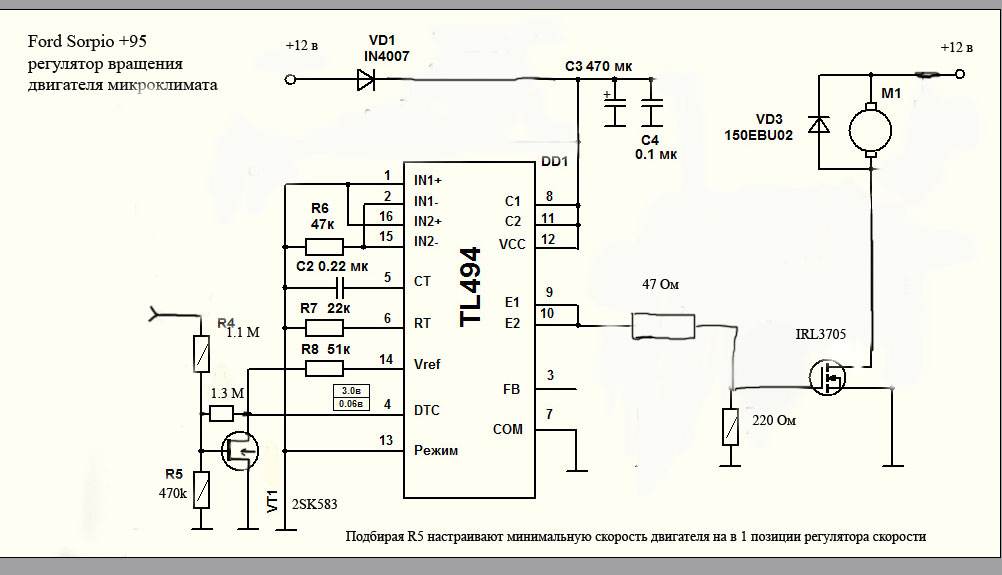
Я тут уже несколькими страницами ранее указывал рабочие схемы регулятора на TL494L, там нужно было всего лишь навсего из двух рабочих схем сложить одну и впендюрить на входе высокоомный входной каскад на полевом транзисторе только и всего. Я не стал дальше развивать эту тему, потому что решил что проблема решена и что все те кто схемы читать умеет, давно уже собрали себе регулятор и просто пользуются. Потому что он очень простой и сразу после сборки начинает работать, настройка так же очень примитивная. Вот рабочая схема регулятора, собирайте и пользуйтесь, но без помощи радиотехника вы все равно её собрать не сможете.

- Ford-Scorpio.jpg (73.74 КБ) Просмотров: 25610
Там только в схеме забыл написать, что С22 нужно уменьшить до 0.1 мкф чтобы повысить частоту свыше 30 килогерц. И микросхему нужно морозостойкую брать TL494L или другой морозостойкий аналог, например KA7500. А так всё работает, радиатор для выходного полевика IRL3705 конечно нужен, но не очень большой, такой же как дырка в коробке микроклимата, по длине и по ширине такой же как дырка и чтобы его поток воздуха обдувал.
Собирать вам никто его не будет, потому что там запчастей от силы на 5 баксов, все продаются в любом радиомагазине, плюс работы на полчаса паяльником и всё.
Re: Регулировка оборотов климата на лупатом

Добавлено:
13.10.15 18:03
yarik84_87
Добрый день! Практически умоляю Вас спаять данную штуковину. Живу совсем в небольшом городе, где к ремонту фордов относятся негативно, потому что не умеют(. Поэтому надежды нет ни на кого кроме Вас.
Re: Регулировка оборотов климата на лупатом

Добавлено:
13.10.15 18:51
stranger257
Скиньте кто-нибудь фото платы этого блока только в хорошем качестве плиз.
Re: Регулировка оборотов климата на лупатом

Добавлено:
13.10.15 18:55
lex400305
Ага, уже фордоводы набигають

...
Re: Регулировка оборотов климата на лупатом

Добавлено:
13.10.15 19:07
stress
lex400305
Лех как вскроешь кинь фотку stranger257.
Re: Регулировка оборотов климата на лупатом

Добавлено:
13.10.15 19:59
Глюкостат
yarik84_87 пишет:Практически умоляю Вас спаять данную штуковину. Живу совсем в небольшом городе, где к ремонту фордов относятся негативно, потому что не умеют(. Поэтому надежды нет ни на кого кроме Вас.
Как вы себе это представляете ? Если вы живете в другом городе. Там я же уже писал, что проблема возникнет при имплантации данной схемки в систему микроклимата. Потому что найти именно те самые разъемы, которые есть у Скорпа в продаже невозможно. Поэтому колхозное творчество начнётся уже на этапе подключения схемы к машине. То есть раз найти разъемы невозможно, то это значит, что придется их делать самому из отдельных, примерно подходящих по размеру контактов. После чего заливать их силиконом и это хоть и не сложно, но кропотливо и трудоемко. Вам проще найти знакомого радиотехника, который возьмет вот эту схемку, что ниже, она с небольшими дополнениями и немного отличается от предыдущей что на предыдущей странице, но суть её та же самая и сам придумает какие использовать разъемы и как всё это подключить к машине. Микросхемы и полевики наверняка у вас все есть, а больше ничего кроме рук и не нужно.
Re: Регулировка оборотов климата на лупатом

Добавлено:
13.10.15 22:12
lex400305
Парни, процесс идёт, как только, так сразу. Уже скоро.
Re: Регулировка оборотов климата на лупатом

Добавлено:
18.10.15 16:28
yarik84_87
Поеду завтра к радиоэлектронщику с схемой, предложенной "Глюкостат"
Re: Регулировка оборотов климата на лупатом

Добавлено:
18.10.15 19:55
Глюкостат
yarik84_87 пишет:Поеду завтра к радиоэлектронщику с схемой, предложенной "Глюкостат"
Распечатайте ему вот эту доку еще
http://electro-tehnyk.narod.ru/docs/Datasheet/TL494.pdf это документация на TL494 если руки из нужного места растут, то гарантированно соберет и всё будет нормально работать.
Или вот еще очень подробно описывается работа микросхемы
http://fb.ru/article/196093/tl-cn-shema ... azovatelya
Re: Регулировка оборотов климата на лупатом

Добавлено:
30.11.15 22:14
Sera
yarik84_87
что сказал электронщик.
Завтра, вроде бы, наступило...
Re: Регулировка оборотов климата на лупатом

Добавлено:
11.06.16 20:53
scorpio6000
Прошло пол года ...Может кто нить все таки спаял аналог!? Пришло время и моего регулятора. Начал периодически выключаться вентилятор.Задолбало останавливаться и стучать по нём.Аккуратно отковырял герметик пропаял контакты,и вообще перестало работать...

Может от мондео 2 можно как-то приколхозить,их куча на разборке ,и стоят по 10 долл(судя по цене, и количеству предложений надежнее)!? Вроде подключение похожее,два провода на управление,и два на мотор(наверное земля напрямую идет) .
Re: Регулировка оборотов климата на лупатом

Добавлено:
23.06.16 01:22
Sera
scorpio6000 пишет:Может от мондео 2 можно как-то приколхозить,их куча на разборке ,и стоят по 10 долл(судя по цене, и количеству предложений надежнее)!? Вроде подключение похожее,два провода на управление,и два на мотор(наверное земля напрямую идет) .
Пока кто то этого не сделает, мы не узнаем:))
Re: Регулировка оборотов климата на лупатом

Добавлено:
26.06.16 09:38
scorpio6000
Sera пишет:Пока кто то этого не сделает, мы не узнаем:))
Сам сказал ,сам попробовал.Не работает,ни от первого,ни от второго мондео.
Re: Регулировка оборотов климата на лупатом

Добавлено:
14.07.16 19:03
Sera
lex400305 пишет:Парни, процесс идёт,
уже скоро год как он идет.
Кристаллы выросли уже, или еще нет?
Re: Регулировка оборотов климата на лупатом

Добавлено:
14.07.16 19:45
scorpio6000
Sera пишет:Кристаллы выросли уже, или еще нет?
В Донецке вот почти созрели...
https://www.drive2.ru/l/10380087/ Но все равно без помощи радиолюбителя не обойтись.
Re: Регулировка оборотов климата на лупатом

Добавлено:
15.07.16 10:56
Sera
все это замечательно для маньяков. Кто может дать готовый продукт с инструкцией по подключению за нормальные деньги**?
Re: Регулировка оборотов климата на лупатом

Добавлено:
15.07.16 12:19
lex400305
Конкретнее?
Re: Регулировка оборотов климата на лупатом

Добавлено:
15.07.16 13:27
Sera
ты можешь это сделать? готовый образец есть?
Re: Регулировка оборотов климата на лупатом

Добавлено:
15.07.16 14:46
Felix
Во Львове пару лет назад чувак делал любые ШИМ-модуляторы. Например, за изделие для управления двумя карлсонами он просил баксов 70. Думаю, для "климата" полтинник бы стоило. Если действительно нужно - найду его контакты, подружу с желающими, он Укрпочтой отправит без проблем.
Re: Регулировка оборотов климата на лупатом

Добавлено:
15.07.16 21:08
lex400305
Уже делаю, именно готовый, что б сразу поставить. Говорить пока ничего не буду, во избежание...
Re: Регулировка оборотов климата на лупатом

Добавлено:
15.07.16 22:01
stress
lex400305 
- как доделаешь.
Re: Регулировка оборотов климата на лупатом

Добавлено:
15.07.16 22:39
lex400305
Не будем загадывать, но я стараюсь, честно...
Re: Регулировка оборотов климата на лупатом

Добавлено:
16.07.16 23:01
tve-spb

А ты знаешь что там регулировка начинается от 3 В ? И ШИМ обычно "шумит", нужна частота 16кГц и выше, а тогда настоящий радиатор потребуется. Цена такого устройства получится под 3труб и выше, на разбрках так и продают. Как всегда все упирается в деньги.
Re: Регулировка оборотов климата на лупатом

Добавлено:
16.07.16 23:11
lex400305
Вот поэтому всю эту хрень ещё и испытывать придётся на реальных скорповских движках. Они есть в общем то.
Тут дело больше во времени, такие вещи, если делать, то надо заниматься только этим. Факультативно обычно херня получается...
Re: Регулировка оборотов климата на лупатом

Добавлено:
17.07.16 00:22
tve-spb
Лех, спаять ШИМ не трудно. Вопрос в регулировке. Скорее всего придется изменить потенциометр самой регулировки. Тогда любой ШИМ будет работать.
Re: Регулировка оборотов климата на лупатом

Добавлено:
17.07.16 00:31
lex400305
Будем думать, если уж в резисторе дело - человек впаяет резистор. Это он умеет.
Насколько я понимаю, здесь главное вообще начать что то делать, а там посмотрим. Но вообще в электронике хотя бы ясно, куда двигаться и зачем, в отличие от механики, где часто только замена...
Кстати, регулировка то от 3V, а вот до скольки?
На меркуровском климате тоже регулятор, но там он гораздо более кондовый. Он здоровенный такой, разборный весь и транзюк силовой откручивается легко. Но, что интересно, он не горит, его убить только молотком можно, ну или утопить, но вообще он влагозащищённый.
И вот там регулировка линейная, от трёх до девяти вольт примерно, насколько мне помниться...
Re: Регулировка оборотов климата на лупатом

Добавлено:
17.07.16 00:40
tve-spb
Посмотрю отпишусь.
Re: Регулировка оборотов климата на лупатом

Добавлено:
14.08.16 20:22
Астала Виста
tve-spb пишет:Лех, спаять ШИМ не трудно. Вопрос в регулировке. Скорее всего придется изменить потенциометр самой регулировки. Тогда любой ШИМ будет работать.
Ничего менять не нужно, собирайте схему точно по схеме на 10 странице этой темы и всё будет работать.
Re: Регулировка оборотов климата на лупатом

Добавлено:
14.08.16 20:28
Астала Виста
tve-spb пишет: А ты знаешь что там регулировка начинается от 3 В ? И ШИМ обычно "шумит", нужна частота 16кГц и выше, а тогда настоящий радиатор потребуется. Цена такого устройства получится под 3труб и выше, на разбрках так и продают. Как всегда все упирается в деньги.
Радиатор для полевика IRL3705 нужен размером в половину ладони подйдет любой кусок алюминия толщиной в 3-4 миллиметра, ШИМ работает на частоте порядка 35 килогерц его вообще никто не слышит. Стоимость всех элементов ШИМ на 10 странице, укладывается в 5 баксов.
Re: Регулировка оборотов климата на лупатом

Добавлено:
14.08.16 20:44
Астала Виста
lex400305 пишет:Кстати, регулировка то от 3V, а вот до скольки?
От 1.7 вольт на минимуме, до 4.5 на максимуме, эксперименты методом тыка череваты сжиганием блока управления микроклиматом. Собирайте просто схему на 10 странице и не мучайтесь. Вы уже полгода смотрите на полностью рабочую схему регулятора и никак собрать её не можете, хотя она состоит всего из 17 деталей по 5-10 центов каждая.
Re: Регулировка оборотов климата на лупатом

Добавлено:
19.08.16 22:50
Астала Виста
Вот так надо скрестить схему на 10 странице со схемой Форда. Разъем С956а и С956b они по схеме форда не пронумерованы, но второй провод у них у обоих идет на массу автомобиля, то есть один провод идет на массу,а второй на тот вывод, что указан на схеме. Найти какой провод куда идет в разъеме С956a и С956b можно тестером.
Схема полностью рабочая, если разъемы не перепутаете и по схеме всё правильно соберете, то вам останется только лишь поставив ручку регулятора оборотов вентилятора на минимум подобрать сопротивление R5, для того чтобы вентилятор печки крутился на самом малом ходу. Чуток добавьте ему оборотов, чтобы он гарантированно крутился и не останавливался из-за слишком малого тока. Ну и еще есть одна регулировка, это частота работы ШИМ это конденсатор С2, она может понадобится если не найдете радиатор нужного размера или ваш ШИМ с вашими сопротивлениями и вашими конденсаторами начнет пищать. Тогда емкость конденсатора С2 надо понизить, и снова подобрать R5.
Re: Регулировка оборотов климата на лупатом

Добавлено:
21.08.16 06:34
ender11
поменял запор на девятку?
я делал шим на 555 таймере. это тупиковый вариант. это нельзя использовать в автомобиле. без перечисления причин.
по сравнению с шим, у мощного транзистора с радиатором только один недостаток -- он время от времени сгорает. мелочи какие.
Re: Регулировка оборотов климата на лупатом

Добавлено:
21.08.16 07:01
Астала Виста
ender11 пишет:я делал шим на 555 таймере. это тупиковый вариант. это нельзя использовать в автомобиле. без перечисления причин.
по сравнению с шим, у мощного транзистора с радиатором только один недостаток -- он время от времени сгорает. мелочи какие.
У всех нормальных машин в этом месте стоит ШИМ, просто потому что это технологично и правильно. Таймер NE555 не является специализированной микросхемой для управления ШИМ, правда на ней сделать ШИМ можно, но только зачем, когда по точно такой же цене продается специальная микросхема для ШИМ TL494L зачем изобретать велосипед на NE555 когда на TL494L всё готово.
У биполярного транзистора недостаток состоит в том, что он греется максимально на самых низких оборотах вентилятора, то есть тогда, когда ему надо максимальное охлаждение. А ШИМ на малых оборотах вообще не греется, а на больших его хорошо обдувает вентилятор.
Во всех нормальных машинах в этом блоке используется только ШИМ, сто лет уже не применяют ни резисторов, ни биполярных транзисторов, везде ставят только ШИМ.
Кстати клапан холостого хода тоже управляется ШИМ и как то не выходит из строя вообще.
Re: Регулировка оборотов климата на лупатом

Добавлено:
21.08.16 08:01
ender11
Астала Виста пишет:не применяют ни резисторов, ни биполярных транзисторов
на машинах без "климат-контроля" стоит резистор, на машинах с плавной автоматической регулировкой -- mosfet, сиречь полевой транзистор. с радиатором размером с кулак.
про шим-управление можно погуглить "силычъ", но я бы очень не советовал делать это дома.
в "газель-бизнес" использовался регулятор с шим. в следующей модели поставили резистор.
Re: Регулировка оборотов климата на лупатом

Добавлено:
26.08.16 10:30
lex400305
Зашёл ко мне как то аналогичный модуль с Реношки какой то, он там похожий во всех смыслах и ставится чуть ли не во всех вариантах этих вёдер. А притащил сосед с первого этажа, я мимо каждый день хожу, иной раз и покупаю мелочь всякую, типа батареек, ну, отказать нельзя вроде.
Это писец, товарищи, хранцузики там понаворотили такого, что глаза на лоб лезли, целый компьютер, мать его. И всё ж ведь цело, а не работает. Транзюк меняю, неделю работает, потом опять горит, до следующего раза.
В общем чел купил новый, за двенадцать тыщ, он плакал, когда мне его показывал, а кули делать, холодно же...
Не так оно всё просто, это языком чесать просто, а делать сложнее.
Re: Регулировка оборотов климата на лупатом

Добавлено:
27.08.16 21:33
tve-spb
Послушайте, а в чем проблема? Вы все ковыряете машину ВЕЗДЕ в полном смысле, кто вам мешает вскрыть этот блок и срисовать схему. Далее подбор деталей.
Re: Регулировка оборотов климата на лупатом

Добавлено:
27.08.16 22:53
lex400305
Вскрывай, в чём проблема то? Потом расскажешь, как оно всё просто, оказывается...
Re: Регулировка оборотов климата на лупатом

Добавлено:
27.08.16 23:03
tve-spb

У меня работает, я на вас поражаюсь , как вы все без обдува катаетесь. Поверь на слово, куплю Б/У компонент и парится не буду. АНОНИСТЫ. БЕЗ ОБИД, ВЫПИЛ ЧУТКА.
Re: Регулировка оборотов климата на лупатом

Добавлено:
27.08.16 23:15
lex400305
Кто катается?
Re: Регулировка оборотов климата на лупатом

Добавлено:
27.08.16 23:22
tve-spb
Не, ну если просто анонируете на будующее?
Re: Регулировка оборотов климата на лупатом

Добавлено:
28.08.16 13:18
Астала Виста
tve-spb пишет:Послушайте, а в чем проблема? Вы все ковыряете машину ВЕЗДЕ в полном смысле, кто вам мешает вскрыть этот блок и срисовать схему. Далее подбор деталей.
А нахрена, когда выше приведена полностью рабочая схема, лишенная к тому же заводских недостатков оригинального регулятора. Кому надо тот соберет, а кому не надо, тот будет назло маме уши зимой морозить. Тут каждому своё. Заводские регуляторы они потому и дохнут почти у всех, потому что в них заложена ошибка в управлении движком с использованием биполярных транзисторов. Какой смысл ковырять эпоксидку заводского блока, если он изначально неправильно рассчитан, какой смысл повторять ошибку.
Re: Регулировка оборотов климата на лупатом

Добавлено:
28.08.16 16:04
tve-spb
Тоже вариант.
Re: Регулировка оборотов климата на лупатом

Добавлено:
02.09.16 12:57
tve-spb
Наиболее популярные готовые растворители для смывания эпоксидного клея:
•Смывка СП-6;
•ДМСО;
•ДМФА.
Посмотрел в начале темы как там залито. Беда.
Re: Регулировка оборотов климата на лупатом

Добавлено:
20.09.16 14:39
Sera
tve-spb пишет:куплю Б/У компонент и парится не буду
б/у живых этих вещей просто нет. У меня уже и новый, купленный лет пять назад глючить начал.
Сообщество остро нуждается в замене этой детали.
Астала Виста пишет:выше приведена полностью рабочая схема, лишенная к тому же заводских недостатков оригинального регулятора.
кто нибудь собрал хоть раз схему с 10й страницы? может, это и правда работает. а мы тут паримся напрсно?
Re: Регулировка оборотов климата на лупатом

Добавлено:
20.09.16 14:41
Sera
Астала Виста пишет:Заводские регуляторы они потому и дохнут почти у всех, потому что в них заложена ошибка в управлении движком с использованием биполярных транзисторов. Какой смысл ковырять эпоксидку заводского блока, если он изначально неправильно рассчитан, какой смысл повторять ошибку
Я не знаю насколько компетентен пишущий это, но то, что там применены технологии заведомо низкого срока службы, как в фильме, ссылку на который я размещал, для меня нет сомнений.
Re: Регулировка оборотов климата на лупатом

Добавлено:
20.09.16 21:03
alexjoys
Хвастаюсь! Сегодня купил в моторленде абсолютно живой регулятор за 1900 р !

Re: Регулировка оборотов климата на лупатом

Добавлено:
20.09.16 22:16
Sera
alexjoys пишет:купил в моторленде
можно уточнить это где?
Именно на лупатую климатную машину?
а это ж Б\у
б.у. у меня и у самого есть:) сегодня рабтает, завтра нет:))
Re: Регулировка оборотов климата на лупатом

Добавлено:
20.09.16 22:25
alexjoys
Именно на климатную! 2.3 1997г. климат АКПП.
http://motorlandby.ru/ но он там был всего один)) В каталоге его больше нет, т.к. сегодня выкупил, поставил себе на машину прямо у них. Работает! И! Ради Бога! Это не реклама! Мой старый все еще работает, но, наткнувшись на такую халяву, решил не упускать..
Re: Регулировка оборотов климата на лупатом

Добавлено:
21.09.16 12:09
scorpio6000
alexjoys пишет:Именно на климатную! 2.3 1997г. климат АКПП.
http://motorlandby.ru/ но он там был всего один)) В каталоге его больше нет, т.к. сегодня выкупил, поставил себе на машину прямо у них. Работает! И! Ради Бога! Это не реклама! Мой старый все еще работает, но, наткнувшись на такую халяву, решил не упускать..
А какого года выпуска регулятор?
Re: Регулировка оборотов климата на лупатом

Добавлено:
21.09.16 12:16
lex400305
Да похер, всё равно сдохнет...
Re: Регулировка оборотов климата на лупатом

Добавлено:
21.09.16 19:00
alexjoys
Про год не посмотрел, но без дополнительной пластины под радиатором.
Все рано или поздно помрет, а так у меня теперь 2 шт исправных

Re: Регулировка оборотов климата на лупатом

Добавлено:
21.09.16 23:18
МАГ
alexjoys пишет:а так у меня теперь 2 шт исправных
lex400305 пишет:Да похер, всё равно сдохнет...

Re: Регулировка оборотов климата на лупатом

Добавлено:
21.09.16 23:25
alexjoys
Так и все мы тоже..... В итоге(((

Re: Регулировка оборотов климата на лупатом

Добавлено:
22.09.16 12:18
scorpio6000
lex400305 пишет:Да похер, всё равно сдохнет...
Ну это понятно.просто Я отметил что они "походят"примерно к годам 17-ти.Я вот случайно отхватил 05 года(наверное кто-то из немцев раскошелился в свое время) так вот надеюсь лет пять отработает. А те что с конвейера соглашусь,жить долго не будут. Это электроника,тут смартфон три года поработает и вы***ся начинает,а тут та же хрень но только под дождем,на жаре/морозе,с перепадами напряжения,ну и вибрацией...Мой кстати не сгорел,а просто начались проблемы с контактом,то работает ,то не работает тюкнешь по нем отверткой и снова работает.Время ,оно беспощадно...
Re: Регулировка оборотов климата на лупатом

Добавлено:
22.09.16 21:39
alexjoys
Повезло! Надеюсь, что лежа на балконе, регулятор не быстро сдохнет. Потом будет еще сложнее его найти.
Re: Регулировка оборотов климата на лупатом

Добавлено:
22.09.16 23:35
МАГ
scorpio6000 пишет:начались проблемы с контактом
это их болезнь
alexjoys пишет:что лежа на балконе, регулятор не быстро сдохнет.
так скорп сгниёт

Re: Регулировка оборотов климата на лупатом

Добавлено:
27.09.16 22:11
alexjoys
Так вот пусть и лежит, а то у меня несколько лет назад зимой в -20 родной взял и сдох. Хорошо что у МАГа оказался

Re: Регулировка оборотов климата на лупатом

Добавлено:
28.10.16 18:10
Астала Виста
На десятой странице рабочая схема регулятора оборотов, лишенная к тому же недостатков оригинальной схемы Форда, так что собирайте и пользуйтесь.
Re: Регулировка оборотов климата на лупатом

Добавлено:
28.10.16 18:23
Crick
Вот Глюкостат и спалился..
Правилами разве не запрещено делать твинк акк, если тебе дали пожизненный бан?
Re: Регулировка оборотов климата на лупатом

Добавлено:
28.10.16 19:29
lex400305
А ты сомневался, что это он? Да хрен с ним, пусть ребёнок пишет...
Re: Регулировка оборотов климата на лупатом

Добавлено:
28.10.16 20:13
VXXXV
"На десятой странице рабочая схема регулятора оборотов,
лишенная к тому же недостатков оригинальной схемы Форда" а кто-то тыкал осцилографом в эту схему? Я более чем уверен что помех там вагон целый, которых лишен
оригинальный регулятор. Когда делал свою схему
https://www.drive2.ru/l/10380087/ столкнулся с этим, пришлось городить городуху. Вот продолжение испытаний схемы и конечный вариант делал уже
Stalker-032 https://www.drive2.ru/l/455319860763690235/
Re: Регулировка оборотов климата на лупатом

Добавлено:
28.10.16 20:52
lex400305
Во, вот это уже другой подход. Видно, что люди не просто так заморачиваются.
Тут, блин, релюшка обычная такие фокусы выкидывала, что я её месяц отлавливал и по вечерам схемы курил, музыку невозможно слушать было, так щёлкало. А некто предлагает обычный драйвер 494-й вот так просто взять и запихнуть, ага...
Re: Регулировка оборотов климата на лупатом

Добавлено:
29.10.16 09:14
Астала Виста
VXXXV пишет:"На десятой странице рабочая схема регулятора оборотов,
лишенная к тому же недостатков оригинальной схемы Форда" а кто-то тыкал осцилографом в эту схему? Я более чем уверен что помех там вагон целый, которых лишен
оригинальный регулятор. Когда делал свою схему
https://www.drive2.ru/l/10380087/ столкнулся с этим, пришлось городить городуху. Вот продолжение испытаний схемы и конечный вариант делал уже
Stalker-032 https://www.drive2.ru/l/455319860763690235/
Возьмите просто схему на 10 странице этого топика соберите её и не мучайтесь у Глукостата схема в сто раз проще и в тысячу раз надежнее, причем её может спаять за пару часов любой, кто научился считать ножки от ключа микросхемы и паять провода паяльником . Зачем делать сложным то что просто и зачем делать дорогим то что дешево и уж тем более зачем делать ненадежным, то что можно сделать очень надежным.
Зачем банальный ШИМ к банальному вентилятору обдува делать на микропроцессоре с какой-то там еще и программой управления его работой. Кто это сможет повторить, кроме самого автора ? Да никто, потому что для настройки нужно иметь программу управления микроконтроллером. Зачем в схеме микроконтроллер ? Чтобы было чему зависать из-за помех, или глючить на морозе ? Зачем, когда на рынке полным полно готовых аналоговых микросхем ШИМ. Что к примеру будет с вашим микро компьютером с произвольно навешенными на него элементами питания и биполярными транзисторами , когда на улице будет и -20 или +35, да ладно -20 что с ним будет хотя бы при -10. У Глюкостата в схеме применена морозостойкая аналоговая микросхема ШИМ и морозостойкий полевой транзистор и больше нет ни одного термозависимого элемента.
Re: Регулировка оборотов климата на лупатом

Добавлено:
01.11.16 23:52
VXXXV
Астала Виста пишет:Зачем банальный ШИМ к банальному вентилятору обдува делать на микропроцессоре с какой-то там еще и программой управления его работой. Кто это сможет повторить, кроме самого автора ? Да никто, потому что для настройки нужно иметь программу управления микроконтроллером. Зачем в схеме микроконтроллер ? Чтобы было чему зависать из-за помех, или глючить на морозе ? Зачем, когда на рынке полным полно готовых аналоговых микросхем ШИМ. Что к примеру будет с вашим микро компьютером с произвольно навешенными на него элементами питания и биполярными транзисторами , когда на улице будет и -20 или +35, да ладно -20 что с ним будет хотя бы при -10. У Глюкостата в схеме применена морозостойкая аналоговая микросхема ШИМ и морозостойкий полевой транзистор и больше нет ни одного термозависимого элемента.
Stalker-032 повторил мою схему, сама программа банальна как 2 пальца, всего лишь на 5 строчек простого кода, который можно править под себя (хотя там все сразу работает). Насчет зависания и глючности МК, скажу что тот же ШИМ 494 ничем в этом плане не отличается, а лишняя обвязка ее (чем больше элементов тем менее надежней), это еще одно слабое место. Рабочая температура микроконтроллера -55…+125*С, рабочая температура 494 -40…+85*С, так что еще 494 и здесь проигрывает. Про морозостойкие транзисторы улыбнуло

кстати в моей схеме не биполяр стоит, а полевик с логическим уровнем отпирания, и каскад усиления по току затвора. На схеме с 10 страницы стоит такой же самый!!! и максимальное напряжение пробоя подаваемое на затвор 16В, а в авто как известно 14.4 + возможен скачек напряжения. Поэтому в схеме его нужно заменить на IRF3205 (+18в) и стабилитрон на затворе. Аналоговые схемы более критичны к внешним факторам, чем цифровые. И опять же повторюсь, схему нужно изучить осцилографом на предмет
помех от электромотора.
Re: Регулировка оборотов климата на лупатом

Добавлено:
07.11.16 13:01
Sera
VXXXV
не надо умных слов.
Напиши отчет как ты это починил.
Разобрал так то.
неисправную деталь нашел так то
Это оказалась деталь с такими то маркировками.
Ее можно заменить на деталь такую то.
а если ее нет, то на такую то, но тогда возможны такие то осложнения.
Меняем так то
при пайке обращаем внимание на то то и то то
собираем назад так то
особенности с которыми можно столкнуться такие то
если допускается подстройка - подстраиваем так то.
Re: Регулировка оборотов климата на лупатом

Добавлено:
07.11.16 21:37
VXXXV
на 12 странице кидал ссылки на подробные переделки, для кого только...
Re: Регулировка оборотов климата на лупатом

Добавлено:
07.11.16 23:08
stress
VXXXV
Может соберешь,тут желающие есть,денег дадут.
Re: Регулировка оборотов климата на лупатом

Добавлено:
16.11.16 00:12
VXXXV
валяется собранная в ящике, типа прототип. Переслать могу только почтовым голубем

Re: Регулировка оборотов климата на лупатом

Добавлено:
16.11.16 23:30
stress
VXXXV пишет:Переслать могу только почтовым голубем
Вообще ни какого сообщения с внешним миром в сторону РФ нет?
Re: Регулировка оборотов климата на лупатом

Добавлено:
28.11.16 20:29
VXXXV
Либо лично в Ростов ехать, либо рисковать часной почтой (из рук в руки)
Re: Регулировка оборотов климата на лупатом

Добавлено:
28.11.16 20:43
lex400305
Я как то рискнул. Больше не буду.
Re: Регулировка оборотов климата на лупатом

Добавлено:
28.11.16 21:56
poom
vxxxv - Димон , тыличёли ?
если да , пиши в личку , мож помогу ...
Re: Регулировка оборотов климата на лупатом

Добавлено:
28.11.16 23:24
stress
Помощ проста,штуковину размерами с пачку сигарет передать на РФ.
Re: Регулировка оборотов климата на лупатом

Добавлено:
14.01.17 15:27
Sera
lex400305 пишет:Я как то рискнул. Больше не буду
чего ты не будешь? признавайся:))
Re: Регулировка оборотов климата на лупатом

Добавлено:
14.01.17 20:58
lex400305
Приехал альбом схем на скорпа Меркура со штатов, но оказалось, что не тот, что мне нужен, и я его решил в Украину одному небезызвестному товарищу переправить.
Ну и всё, с концами...
Re: Регулировка оборотов климата на лупатом

Добавлено:
22.12.18 19:43
Shado_w
Всем сдравствуйте! Постигла меня тоже смерть данного блока, покупать бу я побаиваюсь и решил сделать данный блок сам, хотел сделать схему на МК но программатора у меня нет, а покупать его ради одного раза не горю желанием и решил сперва начать с tl494 за основу взял схему с 10 страниц изменил некоторые номиналы и на вход поставил транзистор как на выходе, все исправно работает отлично регулируется НО! Я заметил одну особенность плату с такой я резмеслил под капотом возле разъема льмбды и получается что при работе вентилятора идёт наводка на лямбда зонд, это заметно на холостых особенно когда включаю вентилятор на пол мощности машину начинает трусить, обороты плавают, если выключить вентилятор все приходит в норму. Соответственно с этим поднялся расход и вылазит две ошибки по лямбде бедная и богатая смесь одновременно, лямбда зонд исправен так как недавно заменён и если вентилятор печки не включать ошибок и проблем нет. В связи с этим было бы не плохо посмотреть осциллографом откуда лезут помехи, но его у меня нет. Соответственно вижу два варианта решения данной проблемы. Первое пытается в слепую экранировать провода и переносить куда либо блок с такой либо попробовать убрать точку и подать сигнал с блока климата прямо на затвор управляющего транзистора через делитель. Кто что думает по этому поводу?
Re: Регулировка оборотов климата на лупатом

Добавлено:
22.12.18 20:54
lex400305
Энропия имеет свойство расширяться и множиться. А ты ещё ей пищи добавил, вот и борись теперь...
Несмотря на некоторые странные технические решения, всё это разрабатывалось целой командой инженеров, технологов, потом делалось, испытывалось, дорабатывалось и доводилось. В том числе и на всевозможную совместимость, в т.ч и по помехозащищённости.
Переплюнуть завод можно, только кто тебя кормить будет, пока ты этот НИОКР будешь осуществлять?
Re: Регулировка оборотов климата на лупатом

Добавлено:
22.12.18 23:34
Shado_w
Провел некоторое время в гараже замёрз как собака но кое что выяснил

. Убрал блок с тлкой из под капота, заэкоанировал провода но это не помогло, но я выяснил что эта наводка ( я так понимаю обратные импульсы) лезут от питания тлки в борт сеть и влияют на лямду, а может и на другие датчики но ошибок других нет. Дальше буду пытаться либо подавить эту помеху либо придумывать что то на одном или двух транзисторах хоть это и печка.
Re: Регулировка оборотов климата на лупатом

Добавлено:
23.12.18 00:07
lex400305
Аналог собирай, просто тупой аналоговый регулятор на мощном ключе с радиатором, без ШИМ и прочей хренотени. Так в те года и делали, ну, полевик пихали уже позже, когда появились с низким сопротивлением канала, а до этого биполяры. И всё работало, годами, их много до сих пор работают...
Re: Регулировка оборотов климата на лупатом

Добавлено:
23.12.18 20:54
Shado_w
И так сегодня экспериментировал с аналоговой схемой, подключил на прямую управляющий сигнал на затвор irl3705 и получается то что регулировка оборотов занимает пол шкалы крутили в машине то есть при на половину повёрнутой крутилке вентилятор работает на всю, делитель на затворе только лишь сдвигает регулиоовку но не расширяет ее диапазон, но проблемы с лямбдой исчезли, буду думать как растянуть регулировку. Получается что irl3705 открывается при напряжении на за воре 2в и полностью открыт при напряжении 2.6в. Так что надо думать как сделать линейную регулировку из 1.2в-4.2в в 2-2.6в. если что то подскажете буду благодарен.
Всем добра!
Re: Регулировка оборотов климата на лупатом

Добавлено:
24.12.18 22:43
lex400305
А что тут подсказывать? Если сам сгородил эту схему - разберёшься. В конце концов, готовые схемы есть.
Ну смещение сделай, и полевик же не обязательно, туда можно и обычный мощный транзюк засунуть, обвязку придётся делать, это да, но зато с уровнями и поиграешься. А радиатор там уже есть.
В меркуровском регуляторе стоит именно мощный биполярный транзистор, с ушами такой, типа 818 ГМ, а управляется через целую цепочку маломощных, а они, с свою очередь, через операционник, стоящий на входе. Там целый узел, плата с две пачки сигарет. Ну вот так они делали в те года, и ведь работает до сих пор, у кого осталось. Значит, не зря такую разляпистую схему городили.
Короче, по простому, на трёх деталях, не получится...
Re: Регулировка оборотов климата на лупатом

Добавлено:
08.01.19 02:02
Shado_w
Всем привет! Сегодня появилось время для экспериментов и я решил заняться климатом, в общем взял из компьютерного БП транзистор d209l и два кт815 включил по схеме Дарлингтона, в качестве нагрузки две галогенки и кулер от БП, в базу первого транзистора токоогранечительный резистор на 10ком, схема работает очень близко к заводской ток регулируется плавно в диапазоне от 1.8 и до 4.2в. ток базы первого транзистора при полном открытии 0.35ма. пробовал с одним кт815 но мало усиления и транзистор полностью открывается при токе 120ма я думаю такое потребление может спалить блок климата и по этому добавил ещё один.
В общем на стенде все довольно не плохо, если получится завтра буду пробовать на машине.
Re: Регулировка оборотов климата на лупатом

Добавлено:
29.01.19 16:20
Sera
Shado_w
получилось?
Re: Регулировка оборотов климата на лупатом

Добавлено:
09.03.19 18:17
Shado_w
Здравствуйте!
Долго не было время заниматся машиной, много коммандировок и тд...
Так вот вчера опять занялся и родился вариант который отлично работает по моим меркам.
недостаток есть один не большой, когда включаешь вручную вентилятор на минимальную скорость он не крутится, но спустя не большое время когда транзистор нагреется он начинает работать, термостабилизацию делать не хочу, не вижу смысла.
В режиме автомат работает отлично.
вот схема с номиналами которые я экспериментально подобрал на своей машине

В место источника питания v3 как на схеме использовал кренку на 6в ну и не забываем защитный диод параллельно вентилятору.
у меня все уместилось в родной корпус, фото к сожалению нет.
Надеюсь летом по жаре транзистор не перегреется и не бахнет.
В предидущем варианте на биполярах при нагреве обороты уползали очень сильно по этому отказался от него, надо делать термостабилизацию
С удовольствием выслушаю критику или дополнения.
Re: Регулировка оборотов климата на лупатом

Добавлено:
09.03.19 19:18
Gгеnкіn
Shado_w,
отличная схема регулировки на транзисторе. Не думаю, что перегрев транзистора летом как-то скажется на его работе, поскольку он к схеме разумно не подключен. Продолжайте исследования и держите нас в курсе.

Re: Регулировка оборотов климата на лупатом

Добавлено:
29.03.19 20:00
Shado_w
Извините, только щас заметил что не указал транзистор, это irl3705n.
Re: Регулировка оборотов климата на лупатом

Добавлено:
04.08.19 23:16
Sera
Так что в итоге то? Ожило это у кого то или как?
Re: Регулировка оборотов климата на лупатом

Добавлено:
04.08.19 23:18
Sera
Re: Регулировка оборотов климата на лупатом

Добавлено:
04.08.19 23:41
Gгеnкіn
Изобретать какую-либо свою control system (то есть, систему управления), используя аналоговую логику транзисторов и подстроечных резисторов в эпоху Ардуино, когда за три доллара можно купить управляющий компьютер, который за три дня можно научиться программировать, имея до этого образование три класса церковно-приходской школы, можно разве что от большого количества свободного времени.

Re: Регулировка оборотов климата на лупатом

Добавлено:
04.08.19 23:50
Sera
Gгеnкіn
это кому как.
Я, например, в этом ничего вообще не понимаю, да и не хочу. Потому что у меня другие в жизни цели и желания.
Который год тут в форуме висит по сути вопрос:
кто может сделать работающую вещь?
Ведь за это готовы платить. И не только я.
Взял бы да сделал, если все для тебя так просто
Re: Регулировка оборотов климата на лупатом

Добавлено:
05.08.19 09:31
Felix
Напишите на пальцах алгоритм работы (т.е. не программа, а вот на словах, тогда-то открывается эта заслонка, и тогда-то закрывается вон та) - соединю напрямую с человеком, он это сделает. Сам к нему обращаюсь, когда нестандартные решения нужны.
Re: Регулировка оборотов климата на лупатом

Добавлено:
09.08.19 20:04
nevelaev
Sera пишет:https://www.drive2.ru/l/505723123048382546
тут, кстати, вон что человек вытворил:)))
Сергей, вы почаще на драйв заходите, там по лупатым намного больше актуальной информации, чем здесь, причем в реальном времени - луповодов на драйве немало =))) Даже разбирается там много скорпов, но, в основном, в Беларуси) Эти пихеры по номеркам сталкера уже куча народу на драйве заказала-заменила))) Я в их числе =) Мы обмениваемся опытом с ним, то по ступицам. то по этим резюкам, вот.. До сих пор радует, что на лупатого большинство расходников найти не проблема, прием как Китай, так и более адекватные конторы) Особенно с 2.3) Прям удивление.
Re: Регулировка оборотов климата на лупатом

Добавлено:
13.08.19 15:04
Sera
nevelaev пишет:До сих пор радует, что на лупатого большинство расходников найти не проблема, прием как Китай, так и более адекватные конторы) Особенно с 2.3) Прям удивление
Если речь про всякие тормозные колодки, рулевые наконечники, фильтры и ремни - то никакого удивления - это без проблем и на более старые и редкие машины найти можно. Причем совершенно обычными способами, а если в крупном городе, то и в наличии или заказом с доставкой в точку выдачи на сегодняшний вечер или на следующие сутки.
Т.е. совсем непонятно что вызывает это удивление:)))
А вот с такими затычными вещами, как передние аморты, сайленты рычагов и задней балки, и вот этот реостат - простых и легких решений просто нет.
Скажем так, для жабы, абсолютно все эти проблемы я решать уже научился, причем, способами гораздо лучшими, чем делает этот человек (одна только его идея о передних амортах ничего кроме желания блевануть не вызывает).
А вот что делать с этим реостатом - вот реально совсем неясно.
От тех, кто ставил размещенное по ссылке знаю, что греется эта штука безумно, и сгорает довольно быстро.
И если мне нужно, чтоб оно грелось и сгорало - то есть китайская плата, правда ее невозможно поставить в штатное место, приходится или размещать ее в салоне с риском подпалить что то, или под капотом, но для этого нужно калечить корпус печки или мастерить еще какие то костыли.
Через все это я уже прошел, и единственное, что утешает, что стоит эта плата 300 рублей.
Поэтому ищется НОРМАЛЬНОЕ решение.
Re: Регулировка оборотов климата на лупатом

Добавлено:
15.08.19 00:17
stress
Sera пишет:тут, кстати, вон что человек вытворил:)))
Я это уже давно заармянил,в Чип и Дип продаются эти резисторы,в два раза дороже,чем с Алика,но и ждать не надо.
Re: Регулировка оборотов климата на лупатом

Добавлено:
15.08.19 00:25
stress
Sera пишет:одна только его идея о передних амортах ничего кроме желания блевануть не вызывает).
Почитай его бортовик.Человек ремонтировал год назад мотор.А два месяца назад у него рвануло длинную лыжу...
Re: Регулировка оборотов климата на лупатом

Добавлено:
16.08.19 12:39
Zic - Zac
Sera пишет:одна только его идея о передних амортах ничего кроме желания блевануть не вызывает
А какие еще выходы есть? или сама реализация не зашла?
Re: Регулировка оборотов климата на лупатом

Добавлено:
16.08.19 13:15
Sera
Zic - Zac
с родного аморта спиливается верх, на корпусе стойки нарезается резьба.
токарь вытачивает гайку, которая наворачивается на корпус.
в стойку подбирается патрон. у патрона перетачивается резьба на штоке под скорповский размер.
на станке же обтачивается попка патрона, под сферичность донышка родной стойки.
Нормальный токарь делает это легко.
осталось только пойти на рынок и подобрать подходящую по размеру стойку.
И таковые есть - от нормальной европейской машины аналогичных размера и веса.
есть выбор газ/масло, качество, цена. Все есть. выбор огромен, стоят они недорого.
Я на таких три года езжу, даже больше. И не только я. Реально все лучше, чем на штатных, потому что мне впринципе каябв газовая по характеристикам нравится. ее и выбрал в итоге.
Просто нужно время и силы на это, чтоб взять и сделать.
Или заплатить тому, кто этот путь уже прошел.
Re: Регулировка оборотов климата на лупатом

Добавлено:
07.06.20 13:12
Shado_w
Если кому интересно, схема выложенная мной выше работает отлично без каких либо проблем.
Re: Регулировка оборотов климата на лупатом

Добавлено:
13.06.20 21:52
nevelaev
Shado_w пишет:Если кому интересно, схема выложенная мной выше работает отлично без каких либо проблем.
Интересно, кстати)
Gгеnкіn пишет:Изобретать какую-либо свою control system (то есть, систему управления), используя аналоговую логику транзисторов и подстроечных резисторов в эпоху Ардуино, когда за три доллара можно купить управляющий компьютер, который за три дня можно научиться программировать, имея до этого образование три класса церковно-приходской школы, можно разве что от большого количества свободного времени.
Логика, кстати, верная, сдохший климат можно сравнительно быстро и за копейки заменить ардуино, ибо что там, что там - микроконтроллеры. Ну и написать хотя бы простейшую логику работы. Разве что про транзисторы я бы убрал кусок фразы - Ардуино как будет управлять вентилятором-то без транзисторов?)
Re: Регулировка оборотов климата на лупатом

Добавлено:
16.06.20 10:57
stress
nevelaev
Сделаешь?
Re: Регулировка оборотов климата на лупатом

Добавлено:
16.06.20 13:21
nevelaev
Конечно сделаю)) А куда денусь, не буду же я без печки ездить) Но не ранее, чем сдохнет моё, при условии, что сдохнет оно без возможности ремонта. Но у меня-то работает всё. Там даже моторы заслонок-то приколхозить родные можно по управлению, да и логику простейшую, без авторежима можно сделать. Эдакий бесклиматный вариант, но на механике климатного. Тупо крутилки из энкодеров для режимов и скорости оборотов бловера и кнопки вкл-выкл заслонки улица-салон и кондея. Ну и заслонки откалибровать недолго и прикрутить кнопки регулировки температуры. Просто это лишнее время, зачем его тратить, пока всё работает) Возраст идёт, организм всё больше теряет энтузиазм заниматься хернёй - интерес что-то сообразить возникает только при непосредственной необходимости. Хотя раньше ваял что-то просто чтобы посмотреть, что из этого выйдет.
Другое дело, что всё руки не дойдут во Fusion360 нарисовать и распечатать быстроразборные рамки для фильтровальной бумаги под размер родных салонных фильтров 3 шт. , ибо с фильтрами чёт жопа полная наблюдается - везде китайщина непонятная пошла, даже с углём нигде не найти. И ценник уже на китайские фильтры ломят мама не горюй. Пока не пойму, как бы сделать форму, чтобы можно было заложить и зафиксировать фильтробумагу зигзагом и удобно защёлкнуть, чтобы оно ещё и не сифонило. А без фильтров ездить не хочется, ибо без них печкин пихун живет полгода-год от силы.
Re: Регулировка оборотов климата на лупатом

Добавлено:
16.06.20 18:35
stress
nevelaev пишет:Но не ранее, чем сдохнет моё, при условии, что сдохнет оно без возможности ремонта.
Ты странный человек,в соседней теме говоришь редуктор хочется,но пока нет возможности,а тут от денег отказываешся.Скажи,может я чего-то не знаю?
Re: Регулировка оборотов климата на лупатом

Добавлено:
16.06.20 20:36
nevelaev
stress пишет:Ты странный человек,в соседней теме говоришь редуктор хочется,но пока нет возможности,а тут от денег отказываешся.Скажи,может я чего-то не знаю?
Так я уже говорил ранее, я что-то начинаю делать, когда мне это надо, т.е. когда петух в дупу клюёт) За деньги мало, что делаю, ибо основной работы хватает, разве что по сисадминским и сетевым своим приколам, т.е. по основному роду деятельности. Кому компьютерную технику починить-обслужить-настроить, кому сеть наладить в офисе, либо между офисами, кому на даче интернет организовать, да и то, друзьям, да знакомым, если требуется. А на разработку замены климата дело требуется времени прилично, это с библиотеками и модулями ардуиновыми играться. Не совсем уж так много, но просто свободного времен жалко тратить. Если мой климат помрёт - тогда да, займусь и сделаю, ибо ну не ездить же без печки) Если сделаю - тогда выложу, что для этого требуется: и код, и набор требуемого железа. А редуктор - опять же написал, что теперь уже не до него. Это из разряда хотелок. Эдак полгодика назад взял бы. Хотя 2 недели назад разве что умудрился выцепить суппорта под 278 мм задёшево, и то радость, сегодня заказал диски и колодки - всё, траты на хотелки на этот месяц закончились) Пока жена работу не найдёт нормальную - траты на машину только на обслуживание.
Re: Регулировка оборотов климата на лупатом

Добавлено:
16.06.20 23:26
stress
nevelaev пишет: А на разработку замены климата дело требуется времени прилично, это с библиотеками и модулями ардуиновыми играться.
Ты бы и начал с этого.
nevelaev пишет:но просто свободного времен жалко тратить.
Всё зависит от цены,любое время чего то стоит,порой свободное дороже рабочего,а дальше от возможностей и желания.
Лично я могу не выйти на основную работу,если в гараже более достойный клиент в плане оплаты моих услуг.
Re: Регулировка оборотов климата на лупатом

Добавлено:
17.06.20 01:13
nevelaev
stress пишет:Ты бы и начал с этого.
ну я с этого не начинал, ибо здесь упор делаю на то, что это реализуемо, причем с не совсем уж космическими затратами по времени, просто лень делать, пока не припёрло)
stress пишет:Всё зависит от цены,любое время чего то стоит,порой свободное дороже рабочего,а дальше от возможностей и желания.
Лично я могу не выйти на основную работу,если в гараже более достойный клиент в плане оплаты моих услуг.
Ну до этого я еще не дорос, бизнесмен (да или просто, грубо говоря, ремесленник) из меня, к сожалению, аховый. Дело сделать могу, а денег грамотно спросить не умею. Потому проще на работу ходить. Хорошо хоть с работой мне пока везёт, с 2011 года у меня было всего 2 работы, и все - по моим интересам и специализации: сначала сети, активное оборудование и подключения юрлиц, вторая (по сей день) - более широкопрофильная: обслуживаю на табачном заводе всю систему безопасности - СКУД, наблюдение, охранка... Ввиду специфики организации систем - по большей части сисадминщина, обслуживание сети и мелкий ремонт электроники, обслуживание механики замков и шлагбаумов, ибо сами компоненты, слава Богу, больмень надежно работают. В принципе, радует, экспериментирую и развлекаюсь по полной там) Ещё и в серверной подрыхнуть времени хватает.
Re: Регулировка оборотов климата на лупатом

Добавлено:
17.06.20 11:00
stress
nevelaevКороче лентяй ты

Re: Регулировка оборотов климата на лупатом

Добавлено:
17.06.20 12:58
nevelaev
stress пишет:Короче лентяй ты
Не лентяй, а инерционный человек

Мне сложно сменить текущий режим =) Если работаю - долго останавливаюсь) Если балду гоняю - долго запрягаюсь в работу)
Re: Регулировка оборотов климата на лупатом

Добавлено:
17.06.20 17:18
stress
nevelaev пишет:а инерционный человек
А ,это так теперь называется

Re: Регулировка оборотов климата на лупатом

Добавлено:
17.06.20 20:15
nevelaev
Ну так времена какие, политкорректность =)))

Re: Регулировка оборотов климата на лупатом

Добавлено:
24.06.22 05:23
Shado_w
Если кому то, понадобится схема которую я выкладывал в 19 году не пред идущей странице,- пишите в ЛС. Радикал не работает картинка не доступна, искать другой сайт для картинки не хочу. Пишите в ЛС скину схему. Ps спустя 3 года полет отличный, все идеально работает.
Re: Регулировка оборотов климата на лупатом

Добавлено:
26.06.22 19:13
Shado_w
Я восстановил схему на пред идущей странице.